Схемы самодельных зарядных для авто аккумулятора. Обзор схем зарядных устройств автомобильных аккумуляторов
У каждого автомобилиста наступал в жизни момент, когда, повернув ключ в замке зажигания не происходило абсолютно ничего. Стартер не проворачивался, а как следствие – машина не заводилась. Диагноз простой и ясный: аккумуляторная батарея полностью разряжена. Но имея под рукой даже самое простое с выходным напряжением 12 В, можно в течение одного часа восстановить АКБ и поехать по своим делам. Как сделать такое устройство своими руками, описано далее в статье.
Как правильно заряжать аккумуляторную батарею
Перед тем как сделать зарядное устройство для аккумулятора своими руками, следует узнать основные правила относительно его правильной зарядки. Если их не соблюдать, то ресурс батареи резко уменьшится и придётся покупать новую, так как восстановить аккумулятор практически невозможно.
Чтобы установить правильный ток, следует знать простую формулу: ток заряда равен току разряда батареи за период времени равный 10-ти часам.
Теперь необходимо разобраться с напряжением. Для АКБ, разность потенциалов которых составляет 12 В, напряжение заряда не должно превышать 16.2 В. Это означает, что для одной банки напряжение должно быть в пределах 2.7 В.
Самое основное правило правильного заряда АКБ: не перепутать клеммы, во время присоединения батареи. Неправильно подключённые клеммы получили название переполюсовке, что приведёт к немедленному вскипанию электролита и окончательному выходу из строя аккумулятора.
Необходимые инструменты и расходные материалы
Сделать качественное зарядное устройство своими руками можно только в случае, если под этими самыми руками будут находиться приготовленные инструменты и расходные материалы.
Перечень инструментов и расходных материалов:
- Мультиметр. Должен находится в инструментальной сумке каждого автомобилиста. Пригодится не только при сборке зарядного, но и в дальнейшем, при ремонте. Стандартный мультиметр включает в себя такие функции как измерение напряжения, силы тока, сопротивления и прозвонка проводников.
- Паяльник. Достаточно мощности в 40 или 60 Вт. Слишком мощный паяльник брать нельзя, так как высокая температура приведёт к порче диэлектриков, например, в конденсаторах.
- Канифоль. Необходима для быстрого увеличения температуры. При недостаточном прогреве деталей, качество пайки будет слишком низким.
- Олово. Основной скрепляющий материал, используется для улучшения контакта двух деталей.
- Термоусадочная трубка. Более новый вариант старой изоленты, легка в использовании и обладает лучшими диэлектрическими качествами.
Собрав все вышеперечисленные элементы, можно приступать к сборке зарядного устройства для аккумуляторной батареи.Последовательность изготовления зарядки на основе импульсного блока питания
Зарядка для аккумуляторов своими руками должна быть не только надёжной и качественной, но и обладать небольшой стоимостью. Поэтому нижеприведённая схема подходит идеально, для достижения подобных целей.
Готовая зарядка на основе импульсного источника питания
Что потребуется:
- Трансформатор электронного типа от китайского производителя Tashibra.
- Динистор КН102. Зарубежный динистор имеет маркировку DB3.
- Силовые ключи MJE13007 в количестве двух штук.
- Диоды КД213 в количестве четырёх штук.
- Резистор, с сопротивлением не менее 10 Ом и мощностью 10 Вт. При установке резистора меньшей мощности, он будет постоянно греться и очень скоро выйдет из строя.
- Любой трансформатор обратной связи, которые могут находится в старых радиоприёмниках.

Разместить схему можно на любой старой плате или купить для этого пластину недорого диэлектрического материала. После сборки схемы её необходимо будет спрятать в металлическом корпусе, который можно изготовить из простой жести. Схема должна быть изолирована от корпуса.
Пример зарядного устройства, смонтированного в корпусе старого системного блока
Последовательность изготовления зарядного устройства своими руками:
- Переделать силовой трансформатор. Для этого следует размотать его вторичную обмотку, так как импульсные трансформаторы Tashibra дают только 12 В, что очень мало для автомобильного АКБ. На место старой обмотки следует намотать 16 витков нового сдвоенного провода, сечение которого не будет меньше 0.85 мм.Новая обмотка изолируется, и поверх неё наматывается следующая. Только теперь необходимо сделать всего 3 витка, сечение провода – не менее 0.7 мм.
- Смонтировать защиту от короткого замыкания. Для этого понадобится тот самый резистор на 10 Ом.
Его следует впаять в разрыв обмоток силового трансформатора и трансформатора обратной связи.
Резистор как защита от короткого замыкания
- С помощью четырёх диодов КД213 спаять выпрямитель. Диодный мост простой, может работать с током высокой частоты, и его изготовление происходит по стандартной схеме.
Диодный мост на основе КД213А
- Делаем ШИМ-контроллер. Необходим в зарядном устройстве, так как контролирует все силовые ключи в схеме. Его можно сделать самостоятельно, используя полевой транзистор (например, IRFZ44) и транзисторы обратной проводимости. Для этих целей идеально подходят элементы типа КТ3102.
ШИМ=контроллер высокого качества
- Произвести стыковку основной схемы с силовым трансформатором и ШИМ-контроллера. После чего получившуюся сборку можно закреплять в самостоятельно сделанном корпусе.
Данное зарядное устройство достаточно простое, не требует больших затрат при сборке, обладает маленьким весом.
Но схемы, сделанные на основе импульсных трансформаторов нельзя отнести к категории надёжных. Даже самый простой стандартный силовой трансформатор будет выдавать более стабильные показатели чем импульсные устройства.
При работе с любым зарядным устройством следует помнить, что нельзя допускать переполюсовки. Данная зарядка защищена от подобного, но всё же перепутанные клеммы сокращают срок службы аккумуляторной батареи, а резистор переменного типа в схеме позволяет контролировать ток заряда.
Простое зарядное устройство своими руками
Для изготовления данной зарядки потребуются элементы, которые можно найти в отслужившем телевизоре старого типа. Перед их монтажом в новую схему, детали необходимо проверить с помощью мультиметра.
Основной деталью схемы является силовой трансформатор, который можно найти не везде. Его маркировка: ТС-180-2. Трансформатор такого типа имеет 2 обмотки, напряжение которых составляет 6.4 и 4.7 В. Чтобы получить необходимую разность потенциалов, эти обмотки следует соединить последовательно – выход первой соединить со входом второй посредством пайки или обыкновенного клеммника.
Трансформатор типа ТС-180-2
Также понадобятся диоды типа Д242А в количестве четырёх штук. Так как данные элементы будут собраны в мостовую схему, потребуется отвод излишнего тепла от них во время работы. Поэтому также необходимо найти или приобрести 4 радиатора охлаждения для радиодеталей, площадью не менее 25 мм2.
Осталась только основа, для которой можно взять пластину из стеклотекстолита и 2 предохранителя, на 0.5 и 10А. Проводники допускается использовать любого сечения, только входной кабель должен быть не менее 2.5 мм2.
Последовательность сборки зарядного устройства:
- Первым элементом в схеме необходимо собрать диодный мост. Собирается он по стандартной схеме. Места выводов должны быть опущены вниз, а все диоды надо разместить на радиаторах охлаждения.
- От трансформатора, с выводов 10 и 10′ провести 2 провода ко входу диодного моста. Теперь следует немного доработать первичные обмотки трансформаторов, а для этого припаять между выводами 1 и 1′ перемычку.

- Припаять входные проводе к выводам 2 и 2′. Входной провод можно сделать из любого кабеля, например, от или любого отслужившего бытового прибора. Если же в наличии есть только провод, то к нему необходимо присоединить вилку.
- В разрыв провода, идущего до трансформатора, следует установить предохранитель, рассчитанный на 0.5А. В разрыв плюсового, который пойдёт непосредственно на клемму АКБ – предохранитель на 10А.
- Минусовой провод, идущий от диодного моста, припаивают последовательно к обыкновенной лампе, рассчитанной на 12 В, мощностью не более 60 Вт. Это поможет не только контролировать зарядку аккумулятора, но и ограничить зарядный ток.
Все элементы данного зарядного устройства можно разместить в жестяном корпусе, также сделанном своими руками. Пластину стеклотекстолита закрепить болтами, а трансформатор смонтировать прямо на корпус, предварительно разместив между ним и жестью такую же стеклотекстолитовую пластину.
Игнорирование законов электротехники может привести к тому, что зарядное устройство будет постоянно выходить из строя.
Поэтому заранее стоит распланировать мощность зарядки, в зависимости от которой и собирать схему. Если превысить мощность цепи, то должной зарядки АКБ не будет, если не будет превышения рабочего напряжения.
Зарядное устройство для автомобильных аккумуляторов.
Ни для кого не ново, если скажу, что у любого автомобилиста в гараже должно быть зарядное устройство для аккумуляторной батареи. Конечно, его можно купить в магазине, но, столкнувшись с этим вопросом, пришел к выводу, заведомо не очень хорошее устройство по приемлемой цене брать не хочется. Встречаются такие, у которых ток заряда регулируется мощным переключателем, который добавляет или уменьшает количество витков во вторичной обмотке трансформатора, тем самым увеличивая или уменьшая зарядный ток, при этом прибор контроля тока в принципе отсутствует. Это наверно самый дешевый вариант зарядника заводского исполнения, ну а толковый девайс стоит не так уж и дешево, цена прямо-таки кусается, поэтому решил найти схему в интернете, и собрать ее самому.
Критерии выбора были такие:
Простая схема, без лишних наворотов;
— доступность радиодеталей;
— плавная регулировка зарядного тока от 1 до 10 ампер;
— желательно чтобы это была схема зарядно-тренировочного устройства;
— не сложная наладка;
— стабильность работы (по отзывам тех, кто уже делал данную схему).
Поискав в интернете, наткнулся на промышленную схему зарядного устройства с регулирующими тиристорами.
Все типично: трансформатор, мост (VD8, VD9, VD13, VD14), генератор импульсов с регулируемой скважностью (VT1, VT2), тиристоры в качестве ключей (VD11, VD12), узел контроля заряда. Несколько упростив эту конструкцию, получим более простую схему:
На этой схеме нет узла контроля заряда, а остальное – почти то же самое: транс, мост, генератор, один тиристор, измерительные головки и предохранитель. Обратите внимание, что в схеме стоит тиристор КУ202, он немного слабоват, поэтому чтобы не допустить пробоя импульсами большого тока его необходимо установить на радиатор.
Трансформатор — ватт на 150, а можно использовать ТС-180 от старого лампового телевизора.
Регулируемое зарядное устройство с током заряда 10А на тиристоре КУ202.
И еще одно устройство, не содержащее дефицитных деталей, с током заряда до 10 ампер. Оно представляет собой простой тиристорный регулятор мощности с фазоимпульсным управлением.
Узел управления тиристором собран на двух транзисторах. Время, за которое конденсатор С1 будет заряжаться до переключения транзистора, выставляется переменным резистором R7, которым, собственно, и выставляется величина зарядного тока аккумулятора. Диод VD1 служит для защиты управляющей цепи тиристора от обратного напряжения. Тиристор, также как и в предыдущих схемах, ставится на хороший радиатор, или на небольшой с охлаждающим вентилятором. Печатная плата узла управления выглядит следующим образом:
Схема не плохая, но в ней есть некоторые недостатки:
— колебания напряжения питания приводят к колебанию зарядного тока;
— нет защиты от короткого замыкания кроме предохранителя;
— устройство дает помехи в сеть (лечится с помощью LC-фильтра).
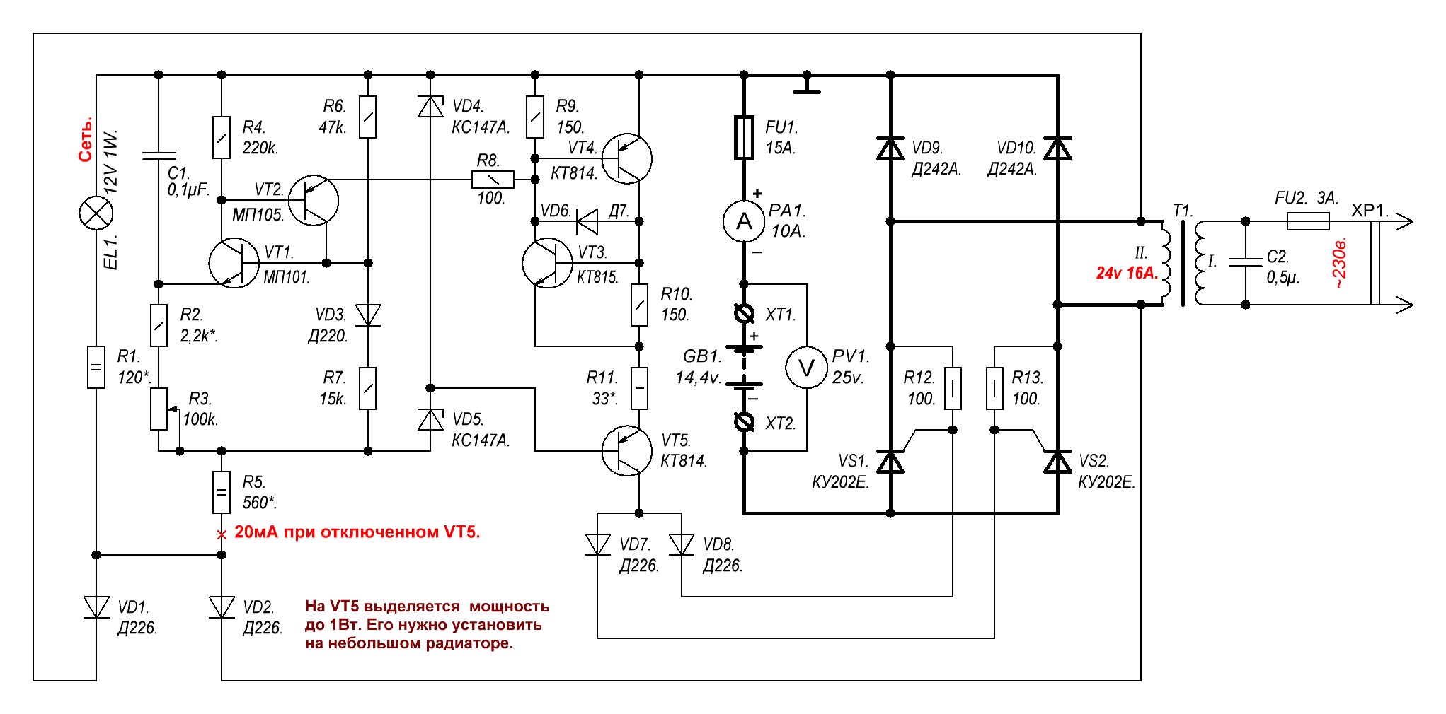
Зарядно-восстанавливающее устройство для аккумуляторных батарей.
Это импульсное устройство может заряжать и восстанавливать практически любые типы аккумуляторов. Время заряда зависит от состояния батареи и колеблется в пределах 4 — 6 часов. За счет импульсного зарядного тока происходит десульфатация пластин аккумулятора. Смотрим схему ниже.
В этой схеме генератор собран на микросхеме, что обеспечивает более стабильную его работу. Вместо NE555 можно использовать российский аналог — таймер 1006ВИ1 . Если кому не нравится КРЕН142 по питанию таймера, так ее можно заменить обычным параметрическим стабилизатором, т.е. резистором и стабилитроном с нужным напряжением стабилизации, а резистор R5 уменьшить до 200 Ом . Транзистор VT1 — на радиатор в обязательном порядке, греется сильно. В схеме применен трансформатор со вторичной обмоткой на 24 вольта. Диодный мост можно собрать из диодов типа Д242 . Для лучшего охлаждения радиатора транзистора VT1 можно применить вентилятор от компьютерного блока питания или охлаждения системного блока.
Восстановление и зарядка аккумулятора.
В результате неправильной эксплуатации автомобильных аккумуляторов пластины их могут сульфатироваться, и он выходит из строя.
Известен способ восстановления таких батарей при заряде их «ассимметричным» током. При этом соотношение зарядного и разрядного тока выбрано 10:1 (оптимальный режим). Этот режим позволяет не только восстанавливать засульфатированные батареи аккумуляторов, но и проводить профилактическую обработку исправных.
Рис. 1. Электрическая схема зарядного устройства
На рис. 1 приведено простое зарядное устройство, рассчитанное на использование вышеописанного способа. Схема обеспечивает импульсный зарядный ток до 10 А (используется для ускоренного заряда). Для восстановления и тренировки аккумуляторов лучше устанавливать импульсный зарядный ток 5 А. При этом ток разряда будет 0,5 А. Разрядный ток определяется величиной номинала резистора R4.
Схема выполнена так, что заряд аккумулятора производится импульсами тока в течение одной половины периода сетевого напряжения, когда напряжение на выходе схемы превысит напряжение на аккумуляторе.
В течение второго полупериода диоды VD1, VD2 закрыты и аккумулятор разряжается через нагрузочное сопротивление R4.
Значение зарядного тока устанавливается регулятором R2 по амперметру. Учитывая, что при зарядке батареи часть тока протекает и через резистор R4 (10%), то показания амперметра РА1 должны соответствовать 1,8 А (для импульсного зарядного тока 5 А), так как амперметр показывает усредненное значение тока за период времени, а заряд производится в течение половины периода.
В схеме предусмотрена защита аккумулятора от неконтролируемого разряда в случае случайного исчезновения сетевого напряжения. В этом случае реле К1 своими контактами разомкнет цепь подключения аккумулятора. Реле К1 применено типа РПУ-0 с рабочим напряжением обмотки 24 В или на меньшее напряжение, но при этом последовательно с обмоткой включается ограничительный резистор.
Для устройства можно использовать трансформатор мощностью не менее 150 Вт с напряжением во вторичной обмотке 22…25 В.
Измерительный прибор РА1 подойдет со шкалой 0.
..5 А (0…3 А), например М42100. Транзистор VT1 устанавливаются на радиатор площадью не менее 200 кв. см, в качестве которого удобно использовать металлический корпус конструкции зарядного устройства.
В схеме применяется транзистор с большим коэффициентом усиления (1000…18000), который можно заменить на КТ825 при изменении полярности включения диодов и стабилитрона, так как он другой проводимости (см. рис. 2). Последняя буква в обозначении транзистора может быть любой.
Рис. 2. Электрическая схема зарядного устройства
Для защиты схемы от случайного короткого замыкания на выходе установлен предохранитель FU2.
Резисторы применены такие R1 типа С2-23, R2 — ППБЕ-15, R3 — С5-16MB, R4 — ПЭВ-15, номинал R2 может быть от 3,3 до 15 кОм. Стабилитрон VD3 подойдет любой, с напряжением стабилизации от 7,5 до 12 В.
обратного напряжения.
Какой провод лучше использовать от зарядного устройства до аккумулятора.
Конечно, лучше брать гибкий медный многожильный, ну а сечение нужно выбрать из расчета какой максимальный ток будет проходить по этим проводам, для этого смотрим табличку:
Если вас интересует схемотехника импульсных зарядно-восстановительных устройств с применением таймера 1006ВИ1 в задающем генераторе — прочтите эту статью:
Доброго времени суток господа радиолюбители! В этой статье хочу описать сборку несложного зарядного устройства.
Даже совсем простого, потому что оно не содержит ничего лишнего. Ведь часто усложняя схемы мы снижаем её надёжность. В общем тут будет рассмотрено пару вариантов таких простейших автомобильных зарядных, которые можно спаять любому, кто хоть раз чинил кофемолку или менял выключатель в коридоре)) По своему опыту могу предположить что оно будет полезным каждому, кто имеет хоть какое-то отношение к технике или электронике. Давно меня посетила идея собрать простейшее зарядное устройство для АКБ своего мотоцикла, так как генератор иногда попросту не справляется с зарядкой последнего, особенно тяжело ему приходится зимним утром, когда нужно завести его со стартера. Конечно многие будут говорить что с кик стартера много проще, но тогда АКБ можно вообще выкинуть.Электрическая схема самодельного зарядного
Что нужно для того, чтоб АКБ зарядился? Источник стабильного тока, который бы не превышал некоторое безопастное значение. В простейшем случае им будет обычный сетевой трансформатор.
Он должен выдавать на вторичке такой ток, который нужен для стандартного зарядного режима (1/10 ёмкости аккумулятора). И если в начале зарядного цикла нагрузка начнёт тянуть ток бОльшего значения — произойдёт просадка напряжения на выходной обмотке трансформатора, а значит ток снизится. Есть два варианта выпрямителей:
Последняя схема позволит менять значение зарядного тока, за счёт изменения напряжения на АКБ. Если вы не доверяете трансформатору, то функцию стабилизатора тока можно возложить на обычную автомобильную лампочку 12 вольт.
В общем для себя решил сделать зарядку довольно мощной, как основу взял трансформатор ТС-160 от советского лампового телека, перемотал под свои нужды, на выходе вышло 14 вольт на 10 ампер, что позволяет заряжать АКБ достаточно большой ёмкости, в том числе любые автомобильные.
Корпус для зарядного устройства
Корпус был собран из цинковой жести, так как хотел сделать как можно проще.
Сзади корпуса было выпилено отверстие под вентилятор, для большей надёжности решил добавить активное охлаждение, да и вентилей поднакопилось, пусть не лежат без дела.
Затем начал делать начинку, прикрутил трансформатор, диодный мост тоже взял с запасом — КРВС-3510 , благо они не много стоят:
В передней панели сделал отверстие для вольтметра, также прикрутил гнездо для крокодилов.
Вышло как раз то что я хотел-простенько и надёжно. В основном этот блок используется для зарядки АКБ и питания 12 вольтовых светодиодных лент.
Ну и в крайнем случае для настройки автомобильных преобразователей. А чтобы было меньше помех, после моста поставил пару конденсаторов общей ёмкостью около 5 тыс. мкФ.
Внешне конечно можно было сделать и более аккуратно, но мне здесь главное надёжность, следующим на очереди стоит лабораторный блок питания, в нем то и буду воплощать все свои дизайнерские умения. Всего доброго, с вами был Колонщик !.)
Обсудить статью АВТОМОБИЛЬНОЕ ЗАРЯДНОЕ СВОИМИ РУКАМИ
На фотографии представлено самодельное автоматическое зарядное устройство для зарядки автомобильных аккумуляторов на 12 В током величиной до 8 А, собранного в корпусе от милливольтметра В3-38.
Почему нужно заряжать аккумулятор автомобиля
зарядным устройством
АКБ в автомобиле заряжается с помощью электрического генератора. Для защиты электрооборудования и приборов от повышенного напряжения, которое вырабатывает автомобильным генератором, после него устанавливают реле-регулятор, который ограничивает напряжение в бортовой сети автомобиля до 14,1±0,2 В. Для полной же зарядки аккумулятора требуется напряжение не менее 14,5 В.
Таким образом, полностью зарядить АКБ от генератора невозможно и перед наступлением холодов необходимо подзаряжать аккумулятор от зарядного устройства.
Анализ схем зарядных устройств
Привлекательной выглядит схема изготовления зарядного устройства из блока питания компьютера. Структурные схемы компьютерных блоков питания одинаковые, но электрические разные, и для доработки требуется высокая радиотехническая квалификация.
Интерес у меня вызвала конденсаторная схема зарядного устройства, КПД высокий, тепла не выделяет, обеспечивает стабильный ток заряда вне зависимости от степени заряда аккумулятора и колебаний питающей сети, не боится коротких замыканий выхода.
Но тоже имеет недостаток. Если в процессе заряда пропадет контакт с аккумулятором, то напряжение на конденсаторах возрастает в несколько раз, (конденсаторы и трансформатор образуют резонансный колебательный контур с частотой электросети), и они пробиваются. Надо было устранить только этот единственный недостаток, что мне и удалось сделать.
В результате получилась схема зарядного устройства без выше перечисленных недостатков. Более 16 лет заряжаю ним любые кислотные аккумуляторы на 12 В. Устройство работает безотказно.
Принципиальная схема автомобильного зарядного устройства
При кажущейся сложности, схема самодельного зарядного устройства простая и состоит всего из нескольких законченных функциональных узлов.
Если схема для повторения Вам показалась сложной, то можно собрать более , работающую на таком же принципе, но без функции автоматического отключения при полной зарядке аккумулятора.
Схема ограничителя тока на балластных конденсаторах
В конденсаторном автомобильном зарядном устройстве регулировка величины и стабилизация силы тока заряда аккумулятора обеспечивается за счет включения последовательно с первичной обмоткой силового трансформатора Т1 балластных конденсаторов С4-С9.
Чем больше емкость конденсатора, тем больше будет ток заряда аккумулятора.
Практически это законченный вариант зарядного устройства, можно подключить после диодного моста аккумулятор и зарядить его, но надежность такой схемы низкая. Если нарушится контакт с клеммами аккумулятора, то конденсаторы могут выйти из строя.
Емкость конденсаторов, которая зависит от величины тока и напряжения на вторичной обмотке трансформатора, можно приблизительно определить по формуле, но легче ориентироваться по данным таблицы.
Для регулировки тока, чтобы сократить количество конденсаторов, их можно подключать параллельно группами. У меня переключение осуществляется с помощью двух галетного переключателя, но можно поставить несколько тумблеров.
Схема защиты
от ошибочного подключения полюсов аккумулятора
Схема защиты от переполюсовки зарядного устройства при неправильном подключении аккумулятора к выводам выполнена на реле Р3. Если аккумулятор подключен неправильно, диод VD13 не пропускает ток, реле обесточено, контакты реле К3.
1 разомкнуты и ток не поступает на клеммы аккумулятора. При правильном подключении реле срабатывает, контакты К3.1 замыкаются, и аккумулятор подключается к схеме зарядки. Такую схему защиты от переполюсовки можно использовать с любым зарядным устройством, как транзисторным, так и тиристорным. Ее достаточно включить в разрыв проводов, с помощью которых аккумулятор подключается к зарядному устройству.
Схема измерения тока и напряжения зарядки аккумулятора
Благодаря наличию переключателя S3 на схеме выше, при зарядке аккумулятора есть возможность контролировать не только величину тока зарядки, но и напряжение . При верхнем положении S3, измеряется ток, при нижнем – напряжение. Если зарядное устройство не подключено к электросети, то вольтметр покажет напряжение аккумулятора, а когда идет зарядка аккумулятора, то напряжение зарядки. В качестве головки применен микроамперметр М24 с электромагнитной системой. R17 шунтирует головку в режиме измерения тока, а R18 служит делителем при измерении напряжения.
Схема автоматического отключения ЗУ
при полной зарядке аккумулятора
Для питания операционного усилителя и создания опорного напряжения применена микросхема стабилизатора DA1 типа 142ЕН8Г на 9В. Микросхема это выбрана не случайно. При изменении температуры корпуса микросхемы на 10º, выходное напряжение изменяется не более чем на сотые доли вольта.
Система автоматического отключения зарядки при достижении напряжения 15,6 В выполнена на половинке микросхемы А1.1. Вывод 4 микросхемы подключен к делителю напряжения R7, R8 с которого на него подается опорное напряжение 4,5 В. Вывод 4 микросхемы подключен к другому делителю на резисторах R4-R6, резистор R5 подстроечный для установки порога срабатывания автомата. Величиной резистора R9 задается порог включения зарядного устройства 12,54 В. Благодаря применению диода VD7 и резистора R9, обеспечивается необходимый гистерезис между напряжением включения и отключения заряда аккумулятора.
Работает схема следующим образом.
При подключении к зарядному устройству автомобильного аккумулятора, напряжение на клеммах которого меньше 16,5 В, на выводе 2 микросхемы А1.1 устанавливается напряжение достаточное для открывания транзистора VT1, транзистор открывается и реле P1 срабатывает, подключая контактами К1.1 к электросети через блок конденсаторов первичную обмотку трансформатора и начинается зарядка аккумулятора.
Как только напряжение заряда достигнет 16,5 В, напряжение на выходе А1.1 уменьшится до величины, недостаточной для поддержания транзистора VT1 в открытом состоянии. Реле отключится и контакты К1.1 подключат трансформатор через конденсатор дежурного режима С4, при котором ток заряда будет равен 0,5 А. В таком состоянии схема зарядного устройства будет находиться, пока напряжение на аккумуляторе не уменьшится до 12,54 В. Как только напряжение установится равным 12,54 В, опять включится реле и зарядка пойдет заданным током. Предусмотрена возможность, в случае необходимости, переключателем S2 отключить систему автоматического регулирования.
Таким образом, система автоматического слежения за зарядкой аккумулятора, исключит возможность перезаряда аккумулятора. Аккумулятор можно оставить подключенным к включенному зарядному устройству хоть на целый год. Такой режим актуален для автолюбителей, которые ездят только в летнее время. После окончания сезона автопробега можно подключить аккумулятор к зарядному устройству и выключить только весной. Даже если в электросети пропадет напряжение, при его появлении зарядное устройство продолжит заряжать аккумулятор в штатном режиме
Принцип работы схемы автоматического отключения зарядного устройства в случае превышения напряжения из-за отсутствия нагрузки, собранной на второй половинке операционного усилителя А1.2, такой же. Только порог полного отключения зарядного устройства от питающей сети выбран 19 В. Если напряжение зарядки менее 19 В, на выходе 8 микросхемы А1.2 напряжение достаточное, для удержания транзистора VT2 в открытом состоянии, при котором на реле P2 подано напряжение.
Как только напряжение зарядки превысит 19 В, транзистор закроется, реле отпустит контакты К2.1 и подача напряжения на зарядное устройство полностью прекратится. Как только будет подключен аккумулятор, он запитает схему автоматики, и зарядное устройство сразу вернется в рабочее состояние.
Конструкция автоматического зарядного устройства
Все детали зарядного устройства размещены в корпусе миллиамперметра В3-38, из которого удалено все его содержимое, кроме стрелочного прибора. Монтаж элементов, кроме схемы автоматики, выполнен навесным способом.
Конструкция корпуса миллиамперметра, представляет собой две прямоугольные рамки, соединенные четырьмя уголками. В уголках с равным шагом сделаны отверстия, к которым удобно крепить детали.
Силовой трансформатор ТН61-220 закреплен на четырех винтах М4 на алюминиевой пластине толщиной 2 мм, пластина в свою очередь прикреплена винтами М3 к нижним уголкам корпуса. Силовой трансформатор ТН61-220 закреплен на четырех винтах М4 на алюминиевой пластине толщиной 2 мм, пластина в свою очередь прикреплена винтами М3 к нижним уголкам корпуса.
На этой пластине установлен и С1. На фото вид зарядного устройства снизу.
К верхним уголкам корпуса закреплена тоже пластина из стеклотекстолита толщиной 2 мм, а к ней винтами конденсаторы С4-С9 и реле Р1 и Р2. К этим уголкам также прикручена печатная плата, на которой спаяна схема автоматического управления зарядкой аккумулятора. Реально количество конденсаторов не шесть, как по схеме, а 14, так как для получения конденсатора нужного номинала приходилось соединять их параллельно. Конденсаторы и реле подключены к остальной схеме зарядного устройства через разъем (на фото выше голубой), что облегчило доступ к другим элементам при монтаже.
На внешней стороне задней стенки установлен ребристый алюминиевый радиатор для охлаждения силовых диодов VD2-VD5. Тут также установлен предохранитель Пр1 на 1 А и вилка, (взята от блока питания компьютера) для подачи питающего напряжения.
Силовые диоды зарядного устройства закреплены с помощью двух прижимных планок к радиатору внутри корпуса.
Для этого в задней стенке корпуса сделано прямоугольное отверстие. Такое техническое решение позволило к минимуму свести количество выделяемого тепла внутри корпуса и экономии места. Выводы диодов и подводящие провода распаяны на незакрепленную планку из фольгированного стеклотекстолита.
На фотографии вид самодельного зарядного устройства с правой стороны. Монтаж электрической схемы выполнен цветными проводами, переменного напряжения – коричневым, плюсовые – красным, минусовые – проводами синего цвета. Сечение проводов , идущих от вторичной обмотки трансформатора к клеммам для подключения аккумулятора должно быть не менее 1 мм 2 .
Шунт амперметра представляет собой отрезок высокоомного провода константана длиной около сантиметра, концы которого запаяны в медные полоски. Длина провода шунта подбирается при калибровке амперметра. Провод я взял от шунта сгоревшего стрелочного тестера. Один конец из медных полосок припаян непосредственно к выходной клемме плюса, ко второй полоске припаян толстый проводник, идущий от контактов реле Р3.
На стрелочный прибор от шунта идут желтый и красный провод.
Печатная плата блока автоматики зарядного устройства
Схема автоматического регулирования и защиты от неправильного подключения аккумулятора к зарядному устройству спаяна на печатной плате из фольгированного стеклотекстолита.
На фотографии представлен внешний вид собранной схемы. Рисунок печатной платы схемы автоматического регулирования и защиты простой, отверстия выполнены с шагом 2,5 мм.
На фотографии выше вид печатной платы со стороны установки деталей с нанесенной красным цветом маркировкой деталей. Такой чертеж удобен при сборке печатной платы.
Чертеж печатной платы выше пригодится при ее изготовлении с помощью технологии с применением лазерного принтера.
А этот чертеж печатной платы пригодится при нанесении токоведущих дорожек печатной платы ручным способом.
Шкала стрелочного прибора милливольтметра В3-38 не подходила под требуемые измерения, пришлось начертить на компьютере свой вариант, напечатал на плотной белой бумаге и клеем момент приклеил сверху на штатную шкалу.
Благодаря большему размеру шкалы и калибровки прибора в зоне измерения, точность отсчета напряжения получилась 0,2 В.
Провода для подключения АЗУ к клеммам аккумулятора и сети
На провода для подключения автомобильного аккумулятора к зарядному устройству с одной стороны установлены зажимы типа крокодил, с другой стороны разрезные наконечники. Для подключения плюсового вывода аккумулятора выбран красный провод, для подключения минусового – синий. Сечение проводов для подключения к устройству аккумулятора должно быть не менее 1 мм 2 .
К электрической сети зарядное устройство подключается с помощью универсального шнура с вилкой и розеткой, как применяется для подключения компьютеров, оргтехники и других электроприборов.
О деталях зарядного устройства
Силовой трансформатор Т1 применен типа ТН61-220, вторичные обмотки которого соединены последовательно, как показано на схеме. Так как КПД зарядного устройства не менее 0,8 и ток заряда обычно не превышает 6 А, то подойдет любой трансформатор мощностью 150 ватт.
Вторичная обмотка трансформатора должна обеспечить напряжение 18-20 В при токе нагрузки до 8 А. Если нет готового трансформатора, то можно взять любой подходящий по мощности и перемотать вторичную обмотку. Рассчитать число витков вторичной обмотки трансформатора можно с помощью специального калькулятора .
Конденсаторы С4-С9 типа МБГЧ на напряжение не менее 350 В. Можно использовать конденсаторы любого типа, рассчитанные на работу в цепях переменного тока.
Диоды VD2-VD5 подойдут любого типа, рассчитанные на ток 10 А. VD7, VD11 — любые импульсные кремневые. VD6, VD8, VD10, VD5, VD12 и VD13 любые, выдерживающие ток 1 А. Светодиод VD1 – любой, VD9 я применил типа КИПД29. Отличительная особенность этого светодиода, что он меняет цвет свечения при смене полярности подключения. Для его переключения использованы контакты К1.2 реле Р1. Когда идет зарядка основным током светодиод светит желтым светом, а при переключении в режим подзарядки аккумулятора – зеленым. Вместо бинарного светодиода можно установить любых два одноцветных, подключив их по ниже приведенной схеме.
В качестве операционного усилителя выбран КР1005УД1, аналог зарубежного AN6551. Такие усилители применяли в блоке звука и видео в видеомагнитофоне ВМ-12. Усилитель хорош тем, что не требует двухполярного питания, цепей коррекции и сохраняет работоспособность при питающем напряжении от 5 до 12 В. Заменить его можно практически любым аналогичным. Хорошо подойдут для замены микросхемы, например, LM358, LM258, LM158, но нумерация выводов у них другая, и потребуется внести изменения в рисунок печатной платы.
Реле Р1 и Р2 любые на напряжение 9-12 В и контактами, рассчитанными на коммутируемый ток 1 А. Р3 на напряжение 9-12 В и ток коммутации 10 А, например РП-21-003. Если в реле несколько контактных групп, то их желательно запаять параллельно.
Переключатель S1 любого типа, рассчитанный на работу при напряжении 250 В и имеющий достаточное количество коммутирующих контактов. Если не нужен шаг регулирования тока в 1 А, то можно поставить несколько тумблеров и устанавливать ток заряда, допустим, 5 А и 8 А.
Если заряжать только автомобильные аккумуляторы, то такое решение вполне оправдано. Переключатель S2 служит для отключения системы контроля уровня зарядки. В случае заряда аккумулятора большим током, возможно срабатывание системы раньше, чем аккумулятор зарядится полностью. В таком случае можно систему отключить и продолжить зарядку в ручном режиме.
Электромагнитная головка для измерителя тока и напряжения подойдет любая, с током полного отклонения 100 мкА, например типа М24. Если нет необходимости измерять напряжение, а только ток, то можно установить готовый амперметр, рассчитанный на максимальный постоянный ток измерения 10 А, а напряжение контролировать внешним стрелочным тестером или мультиметром, подключив их к контактам аккумулятора.
Настройка блока автоматической регулировки и защиты АЗУ
При безошибочной сборке платы и исправности всех радиоэлементов, схема заработает сразу. Останется только установить порог напряжения резистором R5, при достижении которого зарядка аккумулятора будет переведена в режим зарядки малым током.
Регулировку можно выполнить непосредственно при зарядке аккумулятора. Но все, же лучше подстраховаться и перед установкой в корпус, схему автоматического регулирования и защиты АЗУ проверить и настроить. Для этого понадобится блок питания постоянного тока, у которого есть возможность регулировать выходное напряжение в пределах от 10 до 20 В, рассчитанного на выходной ток величиной 0,5-1 А. Из измерительных приборов понадобится любой вольтметр, стрелочный тестер или мультиметр рассчитанный на измерение постоянного напряжения, с пределом измерения от 0 до 20 В.
Проверка стабилизатора напряжения
После монтажа всех деталей на печатную плату нужно подать от блока питания питающее напряжение величиной 12-15 В на общий провод (минус) и вывод 17 микросхемы DA1 (плюс). Изменяя напряжение на выходе блока питания от 12 до 20 В, нужно с помощью вольтметра убедиться, что величина напряжения на выходе 2 микросхемы стабилизатора напряжения DA1 равна 9 В. Если напряжение отличается или изменяется, то DA1 неисправна.
Микросхемы серии К142ЕН и аналоги имеют защиту от короткого замыкания по выходу и если закоротить ее выход на общий провод, то микросхема войдет в режим защиты и из строя не выйдет. Если проверка показала, что напряжение на выходе микросхемы равно 0, то это не всегда означает о ее неисправности. Вполне возможно наличие КЗ между дорожками печатной платы или неисправен один из радиоэлементов остальной части схемы. Для проверки микросхемы достаточно отсоединить от платы ее вывод 2 и если на нем появится 9 В, значит, микросхема исправна, и необходимо найти и устранить КЗ.
Проверка системы защиты от перенапряжения
Описание принципа работы схемы решил начать с более простой части схемы, к которой не предъявляются строгие нормы по напряжению срабатывания.
Функцию отключения АЗУ от электросети в случае отсоединения аккумулятора выполняет часть схемы, собранная на операционном дифференциальном усилителе А1.2 (далее ОУ).
Принцип работы операционного дифференциального усилителя
Без знания принципа работы ОУ разобраться в работе схемы сложно, поэтому приведу краткое описание.
ОУ имеет два входа и один выход. Один из входов, который обозначается на схеме знаком «+», называется неинвертирующим, а второй вход, который обозначается знаком «–» или кружком, называется инвертирующим. Слово дифференциальный ОУ означает, что напряжение на выходе усилителя зависит от разности напряжений на его входах. В данной схеме операционный усилитель включен без обратной связи, в режиме компаратора – сравнения входных напряжений.
Таким образом, если напряжение на одном из входов будет неизменным, а на втором изменятся, то в момент перехода через точку равенства напряжений на входах, напряжение на выходе усилителя скачкообразно изменится.
Проверка схемы защиты от перенапряжения
Вернемся к схеме. Неинвертирующий вход усилителя А1.2 (вывод 6) подключен к делителю напряжения, собранного на резисторах R13 и R14. Этот делитель подключен к стабилизированному напряжению 9 В и поэтому напряжение в точке соединения резисторов, никогда не изменяется и составляет 6,75 В.
Второй вход ОУ (вывод 7) подключен ко второму делителю напряжения, собранному на резисторах R11 и R12. Этот делитель напряжения подключен к шине, по которой идет зарядный ток, и напряжение на нем меняется в зависимости от величины тока и степени заряда аккумулятора. Поэтому и величина напряжения на выводе 7 тоже будет, соответственно изменятся. Сопротивления делителя подобраны таким образом, что при изменении напряжения зарядки аккумулятора от 9 до 19 В напряжение на выводе 7 будет меньше, чем на выводе 6 и напряжение на выходе ОУ (вывод 8) будет больше 0,8 В и близко к напряжению питания ОУ. Транзистор будет открыт, на обмотку реле Р2 будет поступать напряжение и оно замкнет контакты К2.1. Напряжение на выходе также закроет диод VD11 и резистор R15 в работе схемы участвовать не будет.
Как только напряжение зарядки превысит 19 В (это может случится только в случае, если от выхода АЗУ будет отключен аккумулятор), напряжение на выводе 7 станет больше, чем на выводе 6. В этом случае на выходе ОУ напряжение скачкообразно уменьшится до нуля.
Транзистор закроется, реле обесточится и контакты К2.1 разомкнутся. Подача питающего напряжения на ОЗУ будет прекращена. В момент, когда напряжение на выходе ОУ станет равно нулю, откроется диод VD11 и, таким образом, параллельно к R14 делителя подключится R15. Напряжение на 6 выводе мгновенно уменьшится, что исключит ложные срабатывания в момент равенства напряжений на входах ОУ из-за пульсаций и помех. Изменяя величину R15 можно менять гистерезис компаратора, то есть напряжение, при котором схема вернется в исходное состояние.
При подключения аккумулятора к ОЗУ напряжения на выводе 6 опять установится равным 6,75 В, а на выводе 7 будет меньше и схема начнет работать в штатном режиме.
Для проверки работы схемы достаточно изменять напряжение на блоке питания от 12 до 20 В и подключив вольтметр вместо реле Р2 наблюдать его показания. При напряжении меньше 19 В, вольтметр должен показывать напряжение, величиной 17-18 В (часть напряжения упадет на транзисторе), а при большем – ноль.
Желательно все же подключить к схеме обмотку реле, тогда будет проверена не только работа схемы, но и его работоспособность, а по щелчкам реле можно будет контролировать работу автоматики без вольтметра.
Если схема не работает, то нужно проверить напряжения на входах 6 и 7, выходе ОУ. При отличии напряжений от указанных выше, нужно проверить номиналы резисторов соответствующих делителей. Если резисторы делителей и диод VD11 исправны, то, следовательно, неисправен ОУ.
Для проверки цепи R15, D11 достаточно отключить одни из выводов этих элементов, схема будет работать, только без гистерезиса, то есть включаться и отключаться при одном и том же подаваемом с блока питания напряжении. Транзистор VT12 легко проверить, отсоединив один из выводов R16 и контролируя напряжение на выходе ОУ. Если на выходе ОУ напряжение изменяется правильно, а реле все время включено, значит, имеет место пробой между коллектором и эмиттером транзистора.
Проверка схемы отключения аккумулятора при полной его зарядке
Принцип работы ОУ А1.
1 ничем не отличается от работы А1.2, за исключением возможности изменять порог отключения напряжения с помощью подстроечного резистора R5.
Для проверки работы А1.1, питающее напряжение, поданное с блока питания плавно увеличивается и уменьшается в пределах 12-18 В. При достижении напряжения 15,6 В должно отключиться реле Р1 и контактами К1.1 переключить АЗУ в режим зарядки малым током через конденсатор С4. При снижении уровня напряжения ниже 12,54 В реле должно включится и переключить АЗУ в режим зарядки током заданной величины.
Напряжение порога включения 12,54 В можно регулировать изменением номинала резистора R9, но в этом нет необходимости.
С помощью переключателя S2 имеется возможность отключать автоматический режим работы, включив реле Р1 напрямую.
Схема зарядного устройства на конденсаторах
без автоматического отключения
Для тех, кто не имеет достаточного опыта по сборке электронных схем или не нуждается в автоматическом отключении ЗУ по окончании зарядки аккумулятора, предлагаю упрощенней вариант схемы устройства для зарядки кислотных автомобильных аккумуляторов.
Отличительная особенность схемы в ее простоте для повторения, надежности, высоком КПД и стабильным током заряда, наличие защиты от неправильного подключения аккумулятора, автоматическое продолжение зарядки в случае пропадания питающего напряжения.
Принцип стабилизации зарядного тока остался неизменным и обеспечивается включением последовательно с сетевым трансформатором блока конденсаторов С1-С6. Для защиты от перенапряжения на входной обмотке и конденсаторах используется одна из пар нормально разомкнутых контактов реле Р1.
Когда аккумулятор не подключен, контакты реле Р1 К1.1 и К1.2 разомкнуты и даже если зарядное устройство подключено к питающей сети ток не поступает на схему. Тоже самое происходит, если подключить ошибочно аккумулятор по полярности. При правильном подключении аккумулятора ток с него поступает через диод VD8 на обмотку реле Р1, реле срабатывает и замыкаются его контакты К1.1 и К1.2. Через замкнутые контакты К1.1 сетевое напряжение поступает на зарядное устройство, а через К1.
2 на аккумулятор поступает зарядный ток.
На первый взгляд кажется, что контакты реле К1.2 не нужны, но если их не будет, то при ошибочном подключении аккумулятора, ток потечет с плюсового вывода аккумулятора через минусовую клемму ЗУ, далее через диодный мост и далее непосредственно на минусовой вывод аккумулятора и диоды моста ЗУ выйдут из строя.
Предложенная простая схема для зарядки аккумуляторов легко адаптируется для зарядки аккумуляторов на напряжение 6 В или 24 В. Достаточно заменить реле Р1 на соответствующее напряжение. Для зарядки 24 вольтовых аккумуляторов необходимо обеспечить выходное напряжение с вторичной обмотки трансформатора Т1 не менее 36 В.
При желании схему простого зарядного устройства можно дополнить прибором индикации зарядного тока и напряжения, включив его как в схеме автоматического зарядного устройства.
Порядок зарядки автомобильного аккумулятора
автоматическим самодельным ЗУ
Перед зарядкой снятый с автомобиля аккумулятор необходимо очистить от грязи и протереть его поверхности, для удаления кислотных остатков, водным раствором соды.
Если кислота на поверхности есть, то водный раствор соды пенится.
Если аккумулятор имеет пробки для заливки кислоты, то все пробки нужно выкрутить, для того, чтобы образующиеся при зарядке в аккумуляторе газы могли свободно выходить. Обязательно нужно проверить уровень электролита, и если он меньше требуемого, долить дистиллированной воды.
Далее нужно переключателем S1 на зарядном устройстве выставить величину тока заряда и подключить аккумулятор соблюдая полярность (плюсовой вывод аккумулятора нужно подсоединить к плюсовому выводу зарядного устройства) к его клеммам. Если переключатель S3 находится в нижнем положении, то стрелка прибора на зарядном устройстве сразу покажет напряжение, которое выдает аккумулятор. Осталось вставить вилку сетевого шнура в розетку и процесс зарядки аккумулятора начнется. Вольтметр уже начнет показывать напряжение зарядки.
Даже при полностью исправном автомобиле рано или поздно может сложиться ситуация, когда потребуется от внешнего источника – долгая стоянка, случайно оставленные включенными габаритные огни и так далее.
Владельцам же старой техники необходимость в регулярной подзарядке аккумулятора известна прекрасно – тому виной и саморазряд «уставшей» батареи, и повышенные токи утечек в электроцепях, в первую очередь – в диодном мосту генератора.
Можно приобрести готовое зарядное устройство: они выпускаются во множестве вариантов и легко доступны. Но кому-то может показаться, что изготовить зарядное устройство для автомобильного аккумулятора своими руками будет интереснее, а кого-то возможность сделать ЗУ буквально из подручного материала и выручит.
Полупроводниковый диод+лампочка
Неизвестно, кому первому пришла в голову идея заряжать аккумулятор подобным образом, но это как раз тот случай, когда зарядить аккумулятор можно буквально подручными средствами . В этой схеме источником тока служит электрическая сеть 220В, диод нужен для преобразования переменного тока в пульсирующий постоянный, а лампочка служит токоограничительным резистором.
Расчет этого зарядного устройства так же прост, как и его схема:
- Ток, протекающий через лампу, определяется исходя из ее мощности как I=P/U , где U – напряжение в сети, P – мощность лампы.
То есть для лампы в 60 Вт ток в цепи составит 0,27 А. - Так как диод срезает каждую вторую полуволну синусоиды, реальный средний ток нагрузки будет с учетом этого равен 0,318*I .
Как видно, даже при использовании мощной лампы ток нагрузки получается небольшим, что позволит использовать любой распространенный диод, например 1N4004 (такие обычно идут в комплекте с сигнализациями, стоят в блоках питания маломощной техники и так далее). Все, что нужно знать для сборки такого устройства – это то, что полоска на корпусе диода обозначает его катод. Этот контакт подсоедините к положительному полюсу батареи.
Не подсоединяйте это устройство к аккумулятору, если он не снят с автомобиля, во избежание повреждения бортовой электроники высоким напряжением!Подобный вариант изготовления представлен на видео
Выпрямитель
Это ЗУ несколько сложнее.
Такая схема используется в самых дешевых фабричных устройствах :
Для изготовления зарядного устройства потребуется сетевой трансформатор с выходным напряжением не менее 12,5 В, но и не более 14. Часто берется советский трансформатор типа ТС-180 из ламповых телевизоров, имеющий две накальные обмотки на напряжение 6,3 В. При их последовательном соединении (назначение клемм указано на корпусе трансформатора) мы получим как раз 12,6 В. Для выпрямления переменного тока со вторичной обмотки применен диодный мост (двухполупериодный выпрямитель). Его можно как собрать из отдельных диодов (например, Д242А из того же телевизора), либо купить готовую сборку (KBPC10005 либо ее аналоги).
Диоды выпрямителя будут ощутимо нагреваться, и для них придется сделать радиатор из подходящей алюминиевой пластины. В этом плане использование диодной сборки гораздо удобнее – пластина крепится винтом к ее центральному отверстию на термопасту.
Ниже приведена схема назначения выводов наиболее распространенной в импульсных блоках питания микросхемы TL494:
Нас интересует цепь, связанная с ножкой 1.
Просматривая соединенные с ней дорожки на плате, найдите резистор, соединяющий эту ножку с выходом +12 В. Именно он задает выходное напряжение 12-вольтовой цепи блока питания.
▶▷▶▷ принципиальная схема автомобильного зарядного устройства аккумулятора
▶▷▶▷ принципиальная схема автомобильного зарядного устройства аккумулятора| Интерфейс | Русский/Английский |
| Тип лицензия | Free |
| Кол-во просмотров | 257 |
| Кол-во загрузок | 132 раз |
| Обновление: | 07-03-2019 |
принципиальная схема автомобильного зарядного устройства аккумулятора — Yahoo Search Results Yahoo Web Search Sign in Mail Go to Mail» data-nosubject=»[No Subject]» data-timestamp=’short’ Help Account Info Yahoo Home Settings Home News Mail Finance Tumblr Weather Sports Messenger Settings Want more to discover? Make Yahoo Your Home Page See breaking news more every time you open your browser Add it now No Thanks Yahoo Search query Web Images Video News Local Answers Shopping Recipes Sports Finance Dictionary More Anytime Past day Past week Past month Anytime Get beautiful photos on every new browser window Download Схема зарядного устройства для автомобильного аккумулятора obinstrumenteru/elektronika/sxema-zaryadnogo-ustrojstva Cached Схема импульсного зарядного устройства для автомобильного аккумулятора Все недостатки перечисленных выше решений, можно поменять на один – сложность сборки Зарядное устройство для автомобильного аккумулятора своими ktonaavtoru/remont-i-obsluzhivanie/elektrooborudovanie/ Cached Принципиальная схема на конденсаторах Наиболее интересной может оказаться конденсаторная схема самодельного зарядного устройства для автомобильного аккумулятора Принципиальная Схема Автомобильного Зарядного Устройства Аккумулятора — Image Results More Принципиальная Схема Автомобильного Зарядного Устройства Аккумулятора images Схемы простого зарядного устройства для автомобильного voditeliautoru/poleznaya-informaciya/avtoustrojstva/akb/ Cached Видео — пошаговая инструкция по изготовлению и схема простого зарядного устройства для автомобильного аккумулятора из компьютерного блока питания: Схема зарядного устройства для автомобильного аккумулятора 2shemiru/shema-zaryadnogo-ustrojstva-dlya-avto Cached Схема зарядного устройства для автомобильного аккумулятора (самодельная) Содержание 1 Схема самодельного автомобильного ЗУ Схемы зарядных устройств для аккумуляторов и батарей radiostoragenet/73-zaryadnye-ustrojstva Cached Приведена принципиальная схема зарядного устройства ,именно для аккумулятора , а не для сотового телефона, оно построено на микросхеме-стабилизаторе lm317 Устройства для зарядки и — dinistorinfo dinistorinfo/ustrojstva-elektricheskogo Cached Зарядные устройства для Зарядка аккумулятора асимметричным током (простая схема Схемы зарядных устройств для автомобильных АКБ: как сделать tokarguru/stanki-i-oborudovanie/shemy-zaryadnyh Cached Схема зарядки для экстренных случаев Бывают случаи, когда автомобиль, простоявший ночь возле дома, утром невозможно завести из-за разряженного аккумулятора Простые схема зарядного устройства автомобильного аккумулятора ktonaavtoru/remont-i-obsluzhivanie/elektrooborudovanie/ Cached В большинстве случаев принципиальная схема зарядного устройства самодельной конструкции будет относительно несложной Собрать такой аппарат удастся из подручных недорогих компонентов Схемы зарядных устройств для аккумуляторов — Зарядные serp1ru/схемы-зарядных Cached Тестер автомобильного аккумулятора Схема зарядного устройства для аккумулятора Зарядка аккумулятора схема и принцип действия fbru/article/242294/zaryadka-akkumulyatora-shema-i Cached Схема этого устройства сложна или нет, для того чтобы сделать устройство своими руками? Отличается ли принципиально зарядное устройство для автомобильного аккумулятора от того, что Promotional Results For You Free Download | Mozilla Firefox ® Web Browser wwwmozillaorg Download Firefox — the faster, smarter, easier way to browse the web and all of Yahoo 1 2 3 4 5 Next 28,000 results Settings Help Suggestions Privacy (Updated) Terms (Updated) Advertise About ads About this page Powered by Bing™
- а не для сотового телефона
- именно для аккумулятора
- оно построено на микросхеме-стабилизаторе lm317 Устройства для зарядки и — dinistorinfo dinistorinfo/ustrojstva-elektricheskogo Cached Зарядные устройства для Зарядка аккумулятора асимметричным током (простая схема Схемы зарядных устройств для автомобильных АКБ: как сделать tokarguru/stanki-i-oborudovanie/shemy-zaryadnyh Cached Схема зарядки для экстренных случаев Бывают случаи
принципиальная схема автомобильного зарядного устройства аккумулятора — Поиск в Google Специальные ссылки Перейти к основному контенту Справка по использованию специальных возможностей Оставить отзыв о специальных возможностях Нажмите здесь , если переадресация не будет выполнена в течение нескольких секунд Войти Удалить Пожаловаться на неприемлемые подсказки Режимы поиска Все Картинки Видео Новости Карты Ещё Покупки Книги Авиабилеты Финансы Настройки Настройки поиска Языки (Languages) Включить Безопасный поиск Расширенный поиск Ваши данные в Поиске История Поиск в справке Инструменты Результатов: примерно 664 000 (0,60 сек) Looking for results in English? Change to English Оставить русский Изменить язык Результаты поиска Все результаты Схема зарядного устройства для автомобильного аккумулятора obinstrumenteru//sxema-zaryadnogo-ustrojstva-dlya-avtomobilnogo-akkumulyator Сохраненная копия Простая принципиальная электрическая схема зарядного устройства для автомобиля состоит из трех компонентов: блок питания, регулятор, индикатор Классика — резисторный · Гасящий конденсатор Картинки по запросу принципиальная схема автомобильного зарядного устройства аккумулятора «id»:»lpT3pK84Kt_l1M:»,»ml»:»600″:»bh»:90,»bw»:119,»oh»:293,»ou»:» «,»ow»:940,»pt»:»ydomainfo/photos/avtomobil/azu/zaryadnoe-ustrojst»,»rh»:»ydomainfo»,»rid»:»GidxDYYNEm3-SM»,»rt»:0,»ru»:» «,»sc»:1,»st»:»Я сам дома мастер»,»th»:90,»tu»:» \u003dtbn:ANd9GcRWRTfHd5DHv4eS_mt59ZM-d-aF6zzSxE6tJZXap7sn1uAm9aYy7JZoAFc8″,»tw»:289 «ct»:3,»id»:»2GoljbapkY3bwM:»,»ml»:»600″:»bh»:90,»bw»:119,»oh»:409,»ou»:» «,»ow»:845,»pt»:»ad-cdnet/1861d92s-960jpg»,»rh»:»drive2ru»,»rid»:»E603CAwcdzNeiM»,»rt»:0,»ru»:» «,»sc»:1,»st»:»Drive2″,»th»:90,»tu»:» \u003dtbn:ANd9GcRPTDHzI8wLUGIiuNfY5xMiv5rduTtzZvreQXYxqBWIA0zQD5XckqaNhoxm»,»tw»:186 «id»:»wg0BxZZxgnvWwM:»,»ml»:»600″:»bh»:90,»bw»:119,»oh»:441,»ou»:» «,»ow»:710,»pt»:»ydomainfo/photos/avtomobil/azu/zaryadnoe-ustrojst»,»rh»:»ydomainfo»,»rid»:»GidxDYYNEm3-SM»,»rt»:0,»ru»:» «,»sc»:1,»st»:»Я сам дома мастер»,»th»:90,»tu»:» \u003dtbn:ANd9GcTWg0glMGUCpGnvSYSbjGRVUjbpj2OhWqFvniydZQDWHA2-nU5CMhuYuBvx»,»tw»:145 «cb»:6,»cl»:3,»cr»:3,»ct»:3,»id»:»qZW1LIMlz8tRVM:»,»ml»:»600″:»bh»:90,»bw»:112,»oh»:326,»ou»:» «,»ow»:770,»pt»:»obinstrumenteru/wp-content/uploads/2017/02/%D1%80″,»rh»:»obinstrumenteru»,»rid»:»vjSA5SaXL3I2NM»,»rt»:0,»ru»:» «,»sc»:1,»st»:»Твой помощник в выборе хорошего инструмента»,»th»:90,»tu»:» \u003dtbn:ANd9GcRt_qZI0dhoTIYdJCELkYJPKkDg3UNxyNbpFr-y7t1cuNme36qzdMBdhzw8″,»tw»:213 «cb»:9,»cl»:3,»cr»:3,»ct»:9,»id»:»811z-QLxXjvdbM:»,»ml»:»600″:»bh»:90,»bw»:115,»oh»:234,»ou»:» «,»ow»:513,»pt»:»radiolubru/uploads/2012pic/ZU11JPG»,»rh»:»radiolubru»,»rid»:»H-k2G3rPdAUmOM»,»rt»:0,»ru»:» «,»sc»:1,»st»:»Сайт для радиолюбителей»,»th»:90,»tu»:» \u003dtbn:ANd9GcQJYP0978m2FlEEBnklvNLrlcSL5JMcbOboqsRopMGlqbUUB2NgwH7MCgo0″,»tw»:197 Другие картинки по запросу «принципиальная схема автомобильного зарядного устройства аккумулятора» Жалоба отправлена Пожаловаться на картинки Благодарим за замечания Пожаловаться на другую картинку Пожаловаться на содержание картинки Отмена Пожаловаться Видео 3:27 ДЕЛАЕМ ПРОСТОЕ ЗАРЯДНОЕ УСТРОЙСТВО ДЛЯ АКБ с авто Радиолюбитель TV YouTube — 2 июн 2017 г 5:19 Простое зарядное устройство для Автомобильного аккумулятора AKA KASYAN YouTube — 11 дек 2016 г 11:48 №47 простое зарядное устройство ЗУ-2М АКБ схема (часть 1) Николай Тяни-Толкай YouTube — 13 сент 2017 г Все результаты Обзор схем зарядных устройств автомобильных аккумуляторов radiolubru/page/obzor-shem-zarjadnyh-ustrojstv-avtomobilnyh-akkumuljatorov Сохраненная копия Похожие 14 мар 2012 г — Классическая схема зарядного устройства для автомобильного аккумулятора состоит из понижающего трансформатора, выпрямителя Автомобильное зарядное устройство – схема и конструкция для Сохраненная копия Для зарядки автомобильного аккумулятора служат зарядные устройства Его можно Принципиальная схема автомобильного зарядного устройства Зарядное устройство для автомобильного аккумулятора своими voditeliautoru › Полезная информация › Автоустройства › АКБ Сохраненная копия Похожие Как самому сделать простое зарядное устройство для автомобильного аккумулятора , какие схемы и элементную базу можно для этого использовать Не найдено: принципиальная Простые схема зарядного устройства автомобильного аккумулятора ktonaavtoru/remont-i/shema-avtomobilnogo-zaryadnogo-ustrojstvahtml Сохраненная копия 24 дек 2017 г — В большинстве случаев принципиальная схема зарядного устройства самодельной конструкции будет относительно несложной Базовые полезные · Какой бывает схема · Простейшие схемы Принципиальные схемы зарядных устройств для автомобильных Сохраненная копия Похожие Зарядные устройства для автомобильных аккумуляторов Самодельное зарядное устройство для автомобильного › Советы автолюбителям Сохраненная копия И чем больше срок службы аккумулятора , тем чаще его нужно заряжать, чтобы Принципиальная схема зарядного устройства из телевизора имеет Схема зарядного устройства для автомобильного аккумулятора Сохраненная копия Процесс разрядки аккумулятора ; Про зарядные устройства для автомобиля; Какие схемы пользуются популярностью в интернете; Действующие схемы Схемы зарядных устройств для автомобильных аккумуляторов carsmotionru/ustrojstvo/skhemy-zaryadnyh-ustrojstv-dlya-akkumulyatorovhtml Сохраненная копия Похожие 26 дек 2016 г — Схемы зарядных устройств для автомобильных аккумуляторов Принципиальная схема импульсных зарядных устройств , довольно Схемы зарядных устройств для аккумуляторов и батарей radiostoragenet/73-zaryadnye-ustrojstva/ Сохраненная копия Принципиальная схема простой приставки к зарядному устройству для автомобильного аккумулятора Сейчас есть самые разные зарядные устройства схема автомобильного зарядного устройства — радиосхемы radioskotru › Схемы зарядных Сохраненная копия Похожие Схемы и радиоэлектроника: СХЕМА АВТОМОБИЛЬНОГО ЗАРЯДНОГО Зарядное устройство для автомобильных аккумуляторов в собранном виде КАК СДЕЛАТЬ — Простая схема зарядного устройства howmakeinua/avto-moto/prostaya-skhema-zaryadnogo-ustrojstvahtml Сохраненная копия Похожие Десульфатацию автомобильных аккумуляторов , а также зарядно- восстановительную тренировку автомобильных аккумуляторов можно производить схемы на самодельное зарядное устройство для автомобильного › Аккумуляторы Сохраненная копия 4 авг 2018 г — Разбор больше 11 схем для изготовления ЗУ своими руками в домашних условиях, новые схемы 2017 и 2018 года, как собрать принципиальную схему за час происходит разрядка автомобильного аккумулятора на дороге? Для подпитки АКБ потребуется хорошее зарядное устройство Принципиальная электрическая схема зарядного устройства для santavodru/printsipialnaya-elektricheskaya-shema-zaryadnogo-ustroystva-dlya-avtom Сохраненная копия 9 мар 2017 г — обзор Принципиальных электрических схем зарядных устройств для схемы зарядного устройства автомобильного аккумулятора Схема зарядного устройства для автомобильного — AutoOtru › Гаджеты для авто Сохраненная копия 6 авг 2018 г — Схема простого самодельного зарядного устройства для Как сделать зарядное устройство для автомобильного аккумулятора своими руками в электронная схема самостоятельно отрегулирует ток заряда в Зарядные устройства — Схема-авто — поделки для авто своими схема-авторф/category/зарядные-устройства Сохраненная копия Похожие 31 июл 2015 г — Зарядное устройство для автомобильных аккумуляторов найти ряд простых и доступных схем автомобильных зарядных устройств , 1 Полезные схемы для автолюбителей libqrzru/book/export/html/4791 Сохраненная копия Похожие Эта обмотка используется для питания схемы зарядного устройства Известно, что о степени заряженности автомобильного аккумулятора можно судить по его напряжению Принципиальная схема звукового индикатора Мощное импульсное зарядное устройство для автомобильного cxemnet › Электроника для авто Сохраненная копия Похожие 27 февр 2014 г — Схема мощного импульсного зарядного устройства для автомобильного аккумулятора Простое зарядное устройство — Сообщество «Кулибин Club» на Сохраненная копия Похожие Обычно подзарядка аккумулятора в транспортном средстве происходит во И здесь на помощь приходит зарядное устройство для автомобильного аккумулятора Принципиальная схема устройства показана на фото ниже Схема зарядного устройства для любых типов аккумуляторов › Электронные приборы автомобиля и схемы Сохраненная копия Лучшее зарядное устройство для любых типов аккумуляторов ( схема ) как маленьких пальчиковых, так и больших свинцовых автомобильных и других Не найдено: принципиальная Зарядные устройства — Radiopolyusru radiopolyusru/istochniki-pitaniya/36-zaryadnye-ustrojstva Сохраненная копия Похожие Зарядное устройство для пальчиковых аккумуляторов В статье описано зарядное устройство для автомобильных аккумуляторов , В статье приведены принципиальные схемы , рисунки монтажа деталей, печатной платы, Электрическая схема зарядного устройства для аккумулятора wwwem-grandru › УСТРОЙСТВО АВТО Сохраненная копия Похожие схем зарядного устройства для автомобильного аккумулятора По принципиальным характеристикам у схемы нет никаких сложностей, задающий Зарядное устройство для автомобильного аккумулятора своими avtomotoprofru/svoimi/kak-sdelat-zaryadnoe-ustroystvo-dlya-akkumulyatora/ Сохраненная копия Похожие Зарядные устройства , которыми производиться зарядка автомобильных АКБ Схема простого зарядного устройства , которое можно сделать самому Первым будет устройство, которое по принципиальной схеме очень сходно с Зарядное устройство для автомобильного аккумулятора «Кедр» akbinforu › Зарядка Сохраненная копия 23 мар 2017 г — Ниже можете посмотреть два варианта принципиальной схемы зарядного устройства для автомобильных аккумуляторов «Кедр-М» Импульсное зарядное устройство для автомобильного аккумулятора akbinforu › Зарядка Сохраненная копия 16 апр 2017 г — Пример импульсного зарядного устройства для автомобильного На рисунке ниже приведена принципиальная схема импульсного ЗУ Зарядное устройство Рассвет-2 Руководство mobilradioru › информация › инструкции Сохраненная копия Инструкция автомобильного зарядного устройства Рассвет-2 КМ-22800 000РЭ Разность плотностей электролита полностью заряженной батареи в каждом аккумуляторе не ПРИНЦИПИАЛЬНАЯ СХЕМА ЗУ РАССВЕТ-2 Очень простое зарядное устройство для АКБ | Весёлый Карандашик Сохраненная копия Рейтинг: 10/10 — 5 голосов 11 февр 2017 г — Принципиальная электрическая схема простого выпрямителя для зарядки АКБ Электрическую схему зарядного устройства для автомобильных схема простого зарядного устройства для аккумуляторов Зарядное устройство — РадиоДом — Сайт радиолюбителей radiohomeru/news/zarjadnoe_ustrojstvo/1-0-4 Сохраненная копия Похожие Зарядное устройство для аккумуляторов 12 вольт на тиристоре КУ202Е Зарядное Схемы зарядных устройств для автомобильных АКБ довольно Схема импульсного зарядного устройства для автомобильного wwwradioradarnet/radiofan/motorcar/car_battery_scheme_pulse_chargerhtml Сохраненная копия 20 дек 2017 г — Зарядное устройство для автомобильного аккумулятора — схема устройства, принцип работы и особенности сборки Восстановление и зарядка аккумулятора | radioelectronic в 2019 г Схема зарядного для шуруповерта, shema Принципиальная Схема , простое зарядное устройство для автомобильного аккумулятора своими руками Простое зарядное устройство для автомобильного аккумулятора Сохраненная копия Полностью автоматическое зарядное устройство для аккумуляторов Привет всем, Схема импульсного зарядного устройства для автомобильного аккумулятора Принципиальная схема автомобильного зарядного устройства Зарядные устройства — Радиосхемы радио схемы для shemuru/istocniki/zarydnoe/itemlist Сохраненная копия Схемы зарядных устройств для автомобильных аккумуляторов довольно На рис4 изображена принципиальная схема блока управления для МК в Схема зарядного устройства для автомобильного аккумулятора Сохраненная копия 12 нояб 2018 г — Схема зарядного устройства для автомобильного аккумулятора самодельное зарядное, принципиальная схема которого уже давно Зарядное устройство автоэлектрика » простая схема и пояснение Сохраненная копия самодельное зарядное устройство для автомобильного аккумулятора Эта электрическая принципиальная схема выделяется своей простотой и Автомобиль Аккумуляторы, зарядные устройства Схемы, статьи wwwdiagramcomua/list/1-1shtml Сохраненная копия Похожие Статьи по автомобильным аккумуляторам, зарядным устройствам; схемы автомобильных зарядных устройств ; описания автомобильных зарядных Зарядные устройства автомобильных аккумуляторов Схема wwwseomarkru/zariad2html Сохраненная копия Похожие Зарядные устройства автомобильных аккумуляторов (окончание) В первой части Принципиальная электрическая схема зарядного устройства Рис1 Зарядные устройства, аккумуляторы, батареи — Сборник Сохраненная копия Сборник принципиальных электрических схем зарядных устройств для аккумуляторов , статьи по электричеству Автоматическое импульсное зарядное устройство для full-chipnet › Электроника для автомобиля Сохраненная копия Похожие 14 нояб 2014 г — Можно изготовить зарядное устройство по классической схеме , зарядное устройство для автомобильного аккумулятора ( схема , Зарядное устройство для автомобильного аккумулятора — Texnicru wwwtexnicru/konstr/zaryd/z10html Сохраненная копия Похожие Зарядное устройство для автомобильного аккумулятора схема Существуют огромное число схем и конструкций, которые позволят нам зарядить Зарядное устройство для автомобильного аккумулятора radiostroiru/dliaavftohtml?start=22 Сохраненная копия Зарядка для автомобильного аккумулятора своими руками В зимнее Предлагаю вам для повторения принципиальную схему сирены, выполненной на Схема автомобильного зарядного устройства — Популярные protachkyru › Авто Сохраненная копия 9 июл 2018 г — Схемы зарядного устройства для авто АБ Схема зарядного устройства для автомобильного аккумулятора с Простая принципиальная электрическая схема зарядного устройства для автомобиля состоит из [PDF] Зарядное устройство для автомобильной аккумуляторной батареи Сохраненная копия автор: С Шишкин — Похожие статьи Принципиальная схема зарядного устройства для автомобильного аккумулятора сульфата свинца) Частично восста новить такие аккумуляторы можно Самодельное зарядное устройство для акб Схема зарядного wwwsdelai-samsu/prostoe_avtomaticheskoe_zaryadnoe_ustrojstvohtml Сохраненная копия Похожие Очень простая схема зарядного устройства , в котором используется только Описание схемы зарядного устройства автомобильного аккумулятора Зарядное устройство «Свитязь» своими руками — Меандр meandrorg/archives/18678 Сохраненная копия Похожие 6 мар 2014 г — Зарядное устройство «Свитязь» своими руками Устройство отлично подходит для зарядки аккумуляторов разного электрических сетей автомобилей , мотоциклов, фонарей и тд с Принципиальная схема Схемы самодельных зарядных устройств для автомобильного Сохраненная копия Рейтинг: 5 — 2 голоса Автомобильное зарядное устройство своими руками: простые схемы Принцип работы автомобильного аккумулятора автомобильных зарядных устройств , использующих разные элементные базы и принципиальный подход ПРОЕКТ ЛЭТИ libraryeltechru/files/vkr/bakalavri/2193/2016ВКР219329СУЧКОВPDF использованных источников Приложение А Схема электрическая принципиальная Существует несколько вариантов зарядки аккумулятора : На рис2 изображена структурная схема зарядного устройства , работающего режим 6 «12V» — заряд — грузовые автомобили — холодное время года/AGM (29 Эволюция импульсных зарядных устройств для автомобильного Сохраненная копия 31 авг 2010 г — Зарядка автомобильного аккумулятора при постоянном напряжении: Различных зарядных устройств на основе блока питания гуляет по Схема создавалась для того, чтобы наш котомобиль в морозы зимой Зарядные устройства » Автосхемы, схемы для авто, своими руками avtosxemacom/zaryadnye-ustroystva/ Сохраненная копия Похожие Схема предназначена для зарядки мощных кислотных аккумуляторов с простейшего зарядного устройства для автомобильных аккумуляторов можно Вместе с принципиальная схема автомобильного зарядного устройства аккумулятора часто ищут простая схема зарядного устройства для автомобильного аккумулятора схемы зарядных устройств для автомобильных аккумуляторов на тиристорах зарядное устройство для аккумулятора авто своими руками восстановление и зарядка аккумулятора схемы автоматическое зарядное устройство для автомобильного аккумулятора своими руками простое зарядное устройство для автомобильного аккумулятора самодельное зарядное устройство для автомобильного аккумулятора самодельное зарядное устройство для аккумулятора своими руками Навигация по страницам 1 2 3 4 Следующая Ссылки в нижнем колонтитуле Россия — Подробнее… Справка Отправить отзыв Конфиденциальность Условия Аккаунт Поиск Карты YouTube Play Новости Почта Контакты Диск Календарь Google+ Переводчик Фото Ещё Покупки Документы Blogger Hangouts Google Keep Jamboard Подборки Другие сервисы Google
Самодельное зарядное устройство для автомобильного аккумулятора: схемы, инструкции
В статье будет рассказано о том, как своими руками изготовить самодельное зарядное устройство для автомобильного аккумулятора.
Схемы вы можете использовать абсолютно любые, но наиболее простым вариантом изготовления является переделка компьютерного БП. Если у вас имеется такой блок, применение ему найти будет довольно просто. Для питания материнских плат используется напряжение величиной 5, 3.3, 12 Вольт. Как вы понимаете, интерес для вас представляет напряжение 12 Вольт. Зарядное устройство позволит производить зарядку аккумуляторов, емкость которых лежит в диапазоне от 55 до 65 Ампер-часов. Другими словами, его хватит для подзарядки аккумуляторов большинства автомобилей.
Общий вид схемы
Чтобы произвести переделку, нужно воспользоваться схемой, представленной в статье. Зарядное устройство для аккумулятора, своими руками из БП персонального компьютера изготовленное, позволяет контролировать на выходе ток зарядки и напряжение. Нужно обратить внимание на то, что имеется защита от КЗ – предохранитель на 10 Ампер. Но его устанавливать необязательно, так как в большинстве БП персональных компьютеров имеется защита, которая отключает устройство в случае КЗ.
Поэтому схемы зарядных устройств для аккумуляторов из БП компьютеров способны сами себя защитить от КЗ.
ШИ-контроллер (обозначен DA1), как правило, в БП используется двух типов – KA7500 или TL494. Теперь немного теории. Может ли нормально подзарядить аккумулятор блок питания компьютера? Ответ – может, так как свинцовые АКБ большинства автомобилей имеют емкость 55-65 Ампер-час. А для нормальной зарядки ему необходим ток, равный 10 % от емкости АКБ – не более 6,5 Ампер. Если блок питания имеет мощность свыше 150 Вт, то его цепь «+12 В» способна отдать такой ток.
Начальный этап переделки
Чтобы повторить простое самодельное зарядное устройство для аккумулятора, необходимо слегка усовершенствовать блок питания:
- Избавляетесь от всех ненужных проводов. При помощи паяльника их убираете, чтобы не мешали.
- По схеме, приведенной в статье, находите постоянный резистор R1, который необходимо выпаять и на его место установить подстроечный с сопротивлением 27 кОм.
На верхний контакт этого резистора впоследствии нужно подавать постоянное напряжение «+12 В». Без этого не сможет работать устройство. - 16-й вывод микросхемы отсоединяется от минуса.
- Далее, нужно рассоединить 15-й и 14-й выводы.
Довольно простое получается самодельное зарядное устройство для автомобильного аккумулятора. Схемы можно использовать любые, но проще сделать из компьютерного БП – он легче, проще в эксплуатации, доступнее. Если сравнить с трансформаторными устройствами, то масса приборов существенно отличается (как и габариты).
Регулировки зарядного устройства
Задняя стенка компьютерного блока питания теперь будет передней, изготовить ее желательно из куска материала (текстолит идеально подойдет). На этой стенке необходимо установить регулятор зарядного тока, обозначенный на схеме R10. Токоизмерительный резистор лучше всего использовать как можно мощнее – возьмите два с мощностью 5 Вт и сопротивлением 0,2 Ом. Но все зависит от выбора схемы зарядных устройств для аккумуляторов.
В некоторых конструкциях не нужно использовать мощные резисторы.
При соединении их параллельно получается увеличение мощности в два раза, а сопротивление становится равным 0,1 Ом. На передней стенке также располагаются индикаторы – вольтметр и амперметр, которые позволяют контролировать соответствующие параметры зарядного устройства. Для точной настройки зарядчика используется подстроечный резистор, при помощи которого подается напряжение на 1-й вывод ШИ-контроллера.
Требования к устройству
Какие требования имеет самодельное зарядное устройство для автомобильного аккумулятора? Схемы окончательной сборки будут рассмотрены ниже. Чтобы исключить нежелательную связь корпуса блока питания и общего провода схемы зарядки (той части, которая была собрана вами), нужно убрать печатные дорожки. Блок питания имеет корпус из металла, а в целях безопасности нельзя, чтобы цепь зарядки аккумулятора имела с ним гальваническую связь. И самое главное – это исключение паразитной цепи тока зарядки (минуя резистор R11).
В процессе эксплуатации нельзя путать клеммы – это выведет из строя зарядчик.
Окончательная сборка
К 1, 14, 15 и 16 выводам нужно припаять многожильные тонкие провода. Изоляция у них должна быть надежной, чтобы под нагрузкой не произошло нагревание, в противном случае самодельное зарядное устройство для автомобиля выйдет из строя. После сборки нужно установить подстроечным резистором напряжение около 14 Вольт (+/-0,2 В). Именно такое напряжение считается нормальным для зарядки аккумуляторных батарей. Причем это значение должно быть в режиме холостого хода (без подключенной нагрузки).
На проводах, которые подключаются к аккумулятору, необходимо установить два зажима-крокодила. Один красного цвета, второй черного. Такие можно купить в любом магазине хозтоваров или автомобильных запчастей. Вот такое получается несложное самодельное зарядное устройство для автомобильного аккумулятора. Схемы соединений: черный крепится к минусу, а красный к плюсу. Процесс зарядки полностью автоматический, вмешательства человека не требуется.
Но стоит рассмотреть основные этапы этого процесса.
Процесс зарядки аккумулятора
При начальном цикле вольтметр будет показывать напряжение примерно 12,4-12,5 В. Если аккумулятор имеет емкость 55 А*ч, то нужно вращать регулятор до тех пор, пока амперметр не покажет значение 5,5 Ампер. Это означает, что ток зарядки равен 5,5 А. По мере того, как заряжается аккумулятор, ток уменьшается, а напряжение стремится к максимуму. В итоге в самом конце ток будет равен 0, а напряжение 14 В.
Независимо от того, какая для изготовления использовалась подборка схем и конструкций зарядных устройств, принцип работы во многом схож. Когда аккумулятор заряжен полностью, устройство начинает компенсировать ток саморазряда. Поэтому вы не рискуете тем, что проявится перезарядка батареи. Поэтому зарядное устройство может быть подключено к аккумулятору и сутки, и неделю, и даже месяц.
Советы для повторения
Если у вас нет измерительных приборов, которые не жалко было бы установить в устройство, можно от них отказаться.
Но для этого необходимо сделать шкалу для потенциометра – обозначить положение для значений тока зарядки, равных 5,5 А и 6,5 А. Конечно, установленный амперметр намного удобнее – можно визуально наблюдать процесс протекания зарядки аккумуляторной батареи. Но и зарядное устройство для аккумулятора, своими руками изготовленное без использования приборов, может с легкостью эксплуатироваться.
простая схема Как сделать зарядное устройство для аккумулятора 12в
У каждого автомобилиста наступал в жизни момент, когда, повернув ключ в замке зажигания не происходило абсолютно ничего. Стартер не проворачивался, а как следствие – машина не заводилась. Диагноз простой и ясный: аккумуляторная батарея полностью разряжена. Но имея под рукой даже самое простое зарядное устройство для аккумулятора с выходным напряжением 12 В, можно в течение одного часа восстановить АКБ и поехать по своим делам. Как сделать такое устройство своими руками, описано далее в статье.
Как правильно заряжать аккумуляторную батарею
Перед тем как сделать зарядное устройство для аккумулятора своими руками, следует узнать основные правила относительно его правильной зарядки.
Если их не соблюдать, то ресурс батареи резко уменьшится и придётся покупать новую, так как восстановить аккумулятор практически невозможно.
Чтобы установить правильный ток, следует знать простую формулу: ток заряда равен току разряда батареи за период времени равный 10-ти часам. Это означает, что ёмкость АКБ следует разделить на 10. Например, для АКБ, ёмкостью 90 А/ч, необходимо установить ток заряда равный 9 Ампер. Если поставить больше, то произойдёт быстрый нагрев электролита и могут быть повреждены свинцовые соты. При меньшей силе тока понадобится очень много времени до полного заряда.
Теперь необходимо разобраться с напряжением. Для АКБ, разность потенциалов которых составляет 12 В, напряжение заряда не должно превышать 16.2 В. Это означает, что для одной банки напряжение должно быть в пределах 2.7 В.
Самое основное правило правильного заряда АКБ: не перепутать клеммы, во время присоединения зарядного устройство к аккумуляторной батареи. Неправильно подключённые клеммы получили название переполюсовке, что приведёт к немедленному вскипанию электролита и окончательному выходу из строя аккумулятора.
Необходимые инструменты и расходные материалы
Сделать качественное зарядное устройство своими руками можно только в случае, если под этими самыми руками будут находиться приготовленные инструменты и расходные материалы.
Перечень инструментов и расходных материалов:
- Мультиметр. Должен находится в инструментальной сумке каждого автомобилиста. Пригодится не только при сборке зарядного, но и в дальнейшем, при ремонте. Стандартный мультиметр включает в себя такие функции как измерение напряжения, силы тока, сопротивления и прозвонка проводников.
- Паяльник. Достаточно мощности в 40 или 60 Вт. Слишком мощный паяльник брать нельзя, так как высокая температура приведёт к порче диэлектриков, например, в конденсаторах.
- Канифоль. Необходима для быстрого увеличения температуры. При недостаточном прогреве деталей, качество пайки будет слишком низким.
- Олово. Основной скрепляющий материал, используется для улучшения контакта двух деталей.
- Термоусадочная трубка.
Более новый вариант старой изоленты, легка в использовании и обладает лучшими диэлектрическими качествами.
Конечно, всегда под рукой должны находится такие инструменты как плоскогубцы, плоская и фигурная отвёртка. Собрав все вышеперечисленные элементы, можно приступать к сборке зарядного устройства для аккумуляторной батареи.
Последовательность изготовления зарядки на основе импульсного блока питания
Зарядка для аккумуляторов своими руками должна быть не только надёжной и качественной, но и обладать небольшой стоимостью. Поэтому нижеприведённая схема подходит идеально, для достижения подобных целей.
Готовая зарядка на основе импульсного источника питания
Что потребуется:
- Трансформатор электронного типа от китайского производителя Tashibra.
- Динистор КН102. Зарубежный динистор имеет маркировку DB3.
- Силовые ключи MJE13007 в количестве двух штук.
- Диоды КД213 в количестве четырёх штук.
- Резистор, с сопротивлением не менее 10 Ом и мощностью 10 Вт.
При установке резистора меньшей мощности, он будет постоянно греться и очень скоро выйдет из строя. - Любой трансформатор обратной связи, которые могут находится в старых радиоприёмниках.
Разместить схему можно на любой старой плате или купить для этого пластину недорого диэлектрического материала. После сборки схемы её необходимо будет спрятать в металлическом корпусе, который можно изготовить из простой жести. Схема должна быть изолирована от корпуса.
Пример зарядного устройства, смонтированного в корпусе старого системного блока
Последовательность изготовления зарядного устройства своими руками:
- Переделать силовой трансформатор. Для этого следует размотать его вторичную обмотку, так как импульсные трансформаторы Tashibra дают только 12 В, что очень мало для автомобильного АКБ. На место старой обмотки следует намотать 16 витков нового сдвоенного провода, сечение которого не будет меньше 0.85 мм.Новая обмотка изолируется, и поверх неё наматывается следующая.
Только теперь необходимо сделать всего 3 витка, сечение провода – не менее 0.7 мм. - Смонтировать защиту от короткого замыкания. Для этого понадобится тот самый резистор на 10 Ом. Его следует впаять в разрыв обмоток силового трансформатора и трансформатора обратной связи.
Резистор как защита от короткого замыкания
- С помощью четырёх диодов КД213 спаять выпрямитель. Диодный мост простой, может работать с током высокой частоты, и его изготовление происходит по стандартной схеме.
Диодный мост на основе КД213А
- Делаем ШИМ-контроллер. Необходим в зарядном устройстве, так как контролирует все силовые ключи в схеме. Его можно сделать самостоятельно, используя полевой транзистор (например, IRFZ44) и транзисторы обратной проводимости. Для этих целей идеально подходят элементы типа КТ3102.
ШИМ=контроллер высокого качества
- Произвести стыковку основной схемы с силовым трансформатором и ШИМ-контроллера.
После чего получившуюся сборку можно закреплять в самостоятельно сделанном корпусе.
Данное зарядное устройство достаточно простое, не требует больших затрат при сборке, обладает маленьким весом. Но схемы, сделанные на основе импульсных трансформаторов нельзя отнести к категории надёжных. Даже самый простой стандартный силовой трансформатор будет выдавать более стабильные показатели чем импульсные устройства.
При работе с любым зарядным устройством следует помнить, что нельзя допускать переполюсовки. Данная зарядка защищена от подобного, но всё же перепутанные клеммы сокращают срок службы аккумуляторной батареи, а резистор переменного типа в схеме позволяет контролировать ток заряда.
Простое зарядное устройство своими руками
Для изготовления данной зарядки потребуются элементы, которые можно найти в отслужившем телевизоре старого типа. Перед их монтажом в новую схему, детали необходимо проверить с помощью мультиметра.
Основной деталью схемы является силовой трансформатор, который можно найти не везде.
Его маркировка: ТС-180-2. Трансформатор такого типа имеет 2 обмотки, напряжение которых составляет 6.4 и 4.7 В. Чтобы получить необходимую разность потенциалов, эти обмотки следует соединить последовательно – выход первой соединить со входом второй посредством пайки или обыкновенного клеммника.
Трансформатор типа ТС-180-2
Также понадобятся диоды типа Д242А в количестве четырёх штук. Так как данные элементы будут собраны в мостовую схему, потребуется отвод излишнего тепла от них во время работы. Поэтому также необходимо найти или приобрести 4 радиатора охлаждения для радиодеталей, площадью не менее 25 мм2.
Осталась только основа, для которой можно взять пластину из стеклотекстолита и 2 предохранителя, на 0.5 и 10А. Проводники допускается использовать любого сечения, только входной кабель должен быть не менее 2.5 мм2.
Последовательность сборки зарядного устройства:
- Первым элементом в схеме необходимо собрать диодный мост. Собирается он по стандартной схеме. Места выводов должны быть опущены вниз, а все диоды надо разместить на радиаторах охлаждения.
- От трансформатора, с выводов 10 и 10′ провести 2 провода ко входу диодного моста. Теперь следует немного доработать первичные обмотки трансформаторов, а для этого припаять между выводами 1 и 1′ перемычку.
- Припаять входные проводе к выводам 2 и 2′. Входной провод можно сделать из любого кабеля, например, от старого электрочайника или любого отслужившего бытового прибора. Если же в наличии есть только провод, то к нему необходимо присоединить вилку.
- В разрыв провода, идущего до трансформатора, следует установить предохранитель, рассчитанный на 0.5А. В разрыв плюсового, который пойдёт непосредственно на клемму АКБ – предохранитель на 10А.
- Минусовой провод, идущий от диодного моста, припаивают последовательно к обыкновенной лампе, рассчитанной на 12 В, мощностью не более 60 Вт. Это поможет не только контролировать зарядку аккумулятора, но и ограничить зарядный ток.
Все элементы данного зарядного устройства можно разместить в жестяном корпусе, также сделанном своими руками. Пластину стеклотекстолита закрепить болтами, а трансформатор смонтировать прямо на корпус, предварительно разместив между ним и жестью такую же стеклотекстолитовую пластину.
Игнорирование законов электротехники может привести к тому, что зарядное устройство будет постоянно выходить из строя. Поэтому заранее стоит распланировать мощность зарядки, в зависимости от которой и собирать схему. Если превысить мощность цепи, то должной зарядки АКБ не будет, если не будет превышения рабочего напряжения.
Одно из главных подручных средств в лаборатории радиолюбителя — это конечно же блок питания, а как известно, основа большинства блоков питания — силовой трансформатор напряжения. Иногда в руки попадаются отличные трансформаторы, но после проверки обмоток становится ясно, что нужное нам напряжение отсутствует по причине перегорания первички или вторички. Выход из такой ситуации один — перемотать трансформатор и мотать вторичную обмотку своими руками. В радиолюбительской технике обычно нужно иметь напряжение от 0 до 24 вольт, для питания разнообразный устройств.
Поскольку блок питания будет работать от бытовой сети 220 вольт, то при проведении небольших расчетов становится ясно, что в среднем каждые 4-5 витков во вторичной обмотке трансформатора дают напряжение 1 вольт.
Как сделать зарядное устройство для автомобильного аккумулятора своими руками?
Это значит, для блока питания с максимальным напряжением 24 вольт, вторичная обмотка должна содержать 5*24 итого получаем 115-120 витков. Для мощного блока питания также нужно подобрать для перемотки провод нужного сечения, в среднем диаметр провода выбирают для блока питания средней мощности составляет 1 миллиметр (от 0,7 до 1,5 мм).
Для создания мощного блока питания под рукой нужно иметь мощный трансформатор, отлично подойдет трансформатор от черно-белого телевизора производства советского союза. Трансформатор нужно разобрать, вынуть сердечек (железки) и отмотать все вторичные обмотки оставляя только сетевую, весь процесс занимает не более 30 минут.
Далее берем указанный провод и мотаем на каркас трансформатора с расчетом 5 витков 1 вольт. Таким образом можно своими руками собрать например зарядное устройство для автомобильного аккумулятора, для зарядки автомобильного аккумулятора вторичная обмотка должна содержать 60-70 витков (напряжение зарядки должно быть не менее 14 вольт, сила тока 3-10 ампер), потом нужен мощный диодный мост для выпрямления переменного тока и все готово.
Но для зарядки автомобильного аккумулятора провод вторичной обмотки трансформатора нужно подобрать с диаметром не менее 1,5 миллиметров (от 1,5 до 3 миллиметров, чтобы иметь зарядный ток от 3 до 10 ампер). Таким же образом можно спроектировать сварочный аппарат и другие силовые приборы.
Зарядное устройство 12в аккумулятора своими руками
Это зарядное устройство я сделал для зарядки автомобильных аккумуляторов, выходное напряжение 14.5 вольт, максимальный ток заряда 6 А. Но им можно заряжать и другие аккумуляторы, например литий-ионные, так как выходное напряжение и выходной ток можно регулировать в широких пределах. Основные компоненты зарядного устройства были куплены на сайте АлиЭкспресс.
Вот эти компоненты:
Еще потребуется электролитический конденсатор 2200 мкФ на 50 В, трансформатор для зарядного устройства ТС-180-2 (как распаивать трансформатор ТС-180-2 посмотрите в этой статье), провода, сетевая вилка, предохранители, радиатор для диодного моста, крокодилы. Трансформатор можно использовать другой, мощностью не менее 150 Вт (для зарядного тока 6 А), вторичная обмотка должна быть рассчитана на ток 10 А и выдавать напряжение 15 – 20 вольт. Диодный мост можно набрать из отдельных диодов, рассчитанных на ток не менее 10А, например Д242А.
Провода в зарядном устройстве должны быть толстые и короткие.
Как сделать зарядку для автомобильного аккумулятора
Диодный мост нужно закрепить на большой радиатор. Необходимо нарастить радиаторы DC-DC преобразователя, или использовать для охлаждения вентилятор.
Схема зарядного устройства для автомобильного аккумулятора
Сборка зарядного устройства
Подсоедините шнур с сетевой вилкой и предохранителем к первичной обмотке трансформатора ТС-180-2, установите диодный мост на радиатор, соедините диодный мост и вторичную обмотку трансформатора. Припаяйте конденсатор к плюсовому и минусовому выводам диодного моста.
Подключите трансформатор к сети 220 вольт и произведите замеры напряжений мультиметром. У меня получились такие результаты:
- Переменное напряжение на выводах вторичной обмотки 14.3 вольта (напряжение в сети 228 вольт).
- Постоянное напряжение после диодного моста и конденсатора 18.4 вольта (без нагрузки).
Руководствуясь схемой, соедините с диодным мостом DC-DC понижающий преобразователь и вольтамперметр.
Настройка выходного напряжения и зарядного тока
На плате DC-DC преобразователя установлены два подстроечных резистора, один позволяет установить максимальное выходное напряжение, другим можно выставить максимальный зарядный ток.
Включите зарядное устройство в сеть (к выходным проводам ничего не подсоединено), индикатор будет показывать напряжение на выходе устройства, и ток равный нулю. Потенциометром напряжения установите на выходе 5 вольт. Замкните между собой выходные провода, потенциометром тока установите ток короткого замыкания 6 А. Затем устраните короткое замыкание, разъединив выходные провода и потенциометром напряжения, установите на выходе 14.5 вольт.
Защита от переполюсовки
Данное зарядное устройство не боится короткого замыкания на выходе, но при переполюсовке может выйти из строя. Для защиты от переполюсовки, в разрыв плюсового провода идущего к аккумулятору можно установить мощный диод Шоттки. Такие диоды имеют малое падение напряжения при прямом включении. С такой защитой, если перепутать полярность при подключении аккумулятора, ток протекать не будет. Правда этот диод нужно будет установить на радиатор, так как через него при заряде будет протекать большой ток.
Подходящие диодные сборки применяются в компьютерных блоках питания. В такой сборке находятся два диода Шоттки с общим катодом, их нужно будет запараллелить. Для нашего зарядного устройства подойдут диоды с током не менее 15 А.
Нужно учитывать, что в таких сборках катод соединен с корпусом, поэтому эти диоды нужно устанавливать на радиатор через изолирующую прокладку.
Необходимо еще раз отрегулировать верхний предел напряжения, с учетом падения напряжения на диодах защиты. Для этого, потенциометром напряжения на плате DC-DC преобразователя нужно выставить 14.5 вольт измеряемых мультиметром непосредственно на выходных клеммах зарядного устройства.
Как заряжать аккумулятор
Протрите аккумулятор тряпицей смоченной в растворе соды, затем насухо. Выверните пробки и проконтролируйте уровень электролита, если необходимо, долейте дистиллированную воду. Пробки во время заряда должны быть вывернуты. Внутрь аккумулятора не должны попадать мусор и грязь. Помещение, в котором происходит заряд аккумулятора должно хорошо проветриваться.
Подключите аккумулятор к зарядному устройству и включите устройство в сеть. Во время заряда напряжение будет постепенно расти до 14.5 вольт, ток будет со временем уменьшаться. Аккумулятор можно условно считать заряженным, когда зарядный ток упадет до 0.6 – 0.7 А.
DC-DC понижающий преобразователь TC43200 — ссылка на товар.
Обзор понижающего преобразователя DC-DC CC CV TC43200.
Устройство можно использовать для дозарядки автомобильных аккумуляторных батарей емкостью до 100 Ач, для зарядки в режиме, близком к оптимальному, мотоциклетных батарей, а также (при несложной доработке) в качестве лабораторного блока питания.
Зарядное устройство выполнено на основе двухтактного транзисторного преобразователя напряжения с автотрансформаторной связью и может работать в двух режимах — источника тока и источника напряжения. При выходном токе, меньшем некоторого предельного значения, оно работает как обычно — в режиме источника напряжения. Если пoпытaтьcя увеличить ток нагрузки сверх этого значения, выходное напряжение будет резко уменьшаться — устройство перейдет в режим источника тока.
Зарядные устройства для автомобильного аккумулятора своими руками
Режим источника тока (обладающего большим внутренним сопротивлением) обеспечен включением балластного конденсатора в первичную цепь преобразователя.
Принципиальная схема зарядного устройства представлена на рис. 2.94.
Рис. 2.94. Принципиальная схема зарядного устройства с гасящим конденсатором в первичной цепи.
Сетевое напряжение через балластный конденсатор С1 поступает на выпрямительный мост VD1. Конденсатор С2 сглаживает пульсации, а стабилитрон VD2 стабилизирует выпрямленное напряжение. Стабилитрон VD2 одновременно защищает от перегрузки по напряжению транзисторы преобразователя на холостом ходе, а также при замыкании выхода устройства, когда напряжение на выходе моста VD1 повышается. Последнее связано с тем, что при замыкании выходной цепи генерация преобразователя может срываться, при этом ток нагрузки выпрямителя уменьшается, а его выходное напряжение увеличивается. В таких случаях стабилитрон VD2 ограничивает напряжение на выходе моста VD1.
Преобразователь напряжения собран на транзисторах VT1, VT2 и трансформаторе Т1. Преобразователь работает на частоте 5 ÷ 10 кГц.
Диодный мост VD3 выпрямляет напряжение, снимаемое со вторичной обмотки трансформатора. Конденсатор С3 — сглаживающий.
Экспериментально снятая нагрузочная характеристика зарядного устройства изображена на рис. 2.95. При увеличении тока нагрузки до 0,35 ÷ 0,4 А выходное напряжение изменяется незначительно, а при дальнейшем увеличении тока резко уменьшается. Если к выходу устройства подключить недозаряженную батарею аккумуляторов, напряжение на выходе моста VD1 уменьшается, стабилитрон VD2 выходит из режима стабилизации и, поскольку во входной цепи включен конденсатор С1 с большим реактивным сопротивлением, устройство работает в режиме источника тока.
Если зарядный ток уменьшился, то устройство плавно переходит в режим источника напряжения. Это дает возможность использовать зарядное устройство в качестве маломощного лабораторного блока питания. При токе нагрузки менее 0,3 А уровень пульсаций на рабочей частоте преобразователя не превышает 16 мВ, а выходное сопротивление источника уменьшается до нескольких Ом. Зависимость выходного сопротивления от тока нагрузки показана на рис. 2.95.
Рис. 2.95. Нагрузочная характеристика зарядного устройства с гасящим конденсатором в первичной цепи.
Настройка зарядного устройства с гасящим конденсатором в первичной цепи
Налаживание начинают с проверки правильности монтажа. Затем убеждаются в работоспособности устройства при замыкании выходной цепи. Ток замыкания должен быть не менее 0,45 0,46 А. В противном случае следует подобрать резисторы R1, R2 с целью обеспечения надежного насыщения транзисторов VT1, VT2. Больший ток замыкания соответствует меньшему сопротивлению резисторов.
При необходимости использования устройства для зарядки малогабаритных аккумуляторов емкостью до единиц ампер-часов и регенерации гальванических элементов целесообразно обеспечить регулировку тока зарядки. Для этого вместо одного конденсатора С1 следует предусмотреть набор конденсаторов меньшей емкости, коммутируемых переключателем. С достаточной для практики точностью максимальный ток зарядки — ток замыкания выходной цепи — пропорционален ёмкости балластного конденсатора (при 4 мкФ ток равен 0,46 А).
Если нужно уменьшить выходное напряжение лабораторного источника питания, достаточно стабилитрон VD2 заменить другим, с меньшим напряжением стабилизации.
Трансформатор Т1 намотан на кольцевом магнитопроводе типоразмера К40х25х11 из феррита 1500НМ1. Первичная обмотка содержит 2×160 витков провода ПЭВ-2 0,49, вторичная — 72 витка провода ПЭВ-2 0,8. Обмотки изолированы между собой двумя слоями лакоткани.
Стабилитрон VD2 установить на теплоотводе с полезной площадью 25 см 2
Транзисторы преобразователя в дополнительных теплоотводах не нуждаются, так как работают в ключевом режиме.
Конденсатор С1 — бумажный, рассчитанный на номинальное напряжение не менее 400 В.
Это зарядное устройство я сделал для зарядки автомобильных аккумуляторов, выходное напряжение 14.5 вольт, максимальный ток заряда 6 А. Но им можно заряжать и другие аккумуляторы, например литий-ионные, так как выходное напряжение и выходной ток можно регулировать в широких пределах. Основные компоненты зарядного устройства были куплены на сайте АлиЭкспресс.
Вот эти компоненты:
Еще потребуется электролитический конденсатор 2200 мкФ на 50 В, трансформатор для зарядного устройства ТС-180-2 (как распаивать трансформатор ТС-180-2 посмотрите в ), провода, сетевая вилка, предохранители, радиатор для диодного моста, крокодилы. Трансформатор можно использовать другой, мощностью не менее 150 Вт (для зарядного тока 6 А), вторичная обмотка должна быть рассчитана на ток 10 А и выдавать напряжение 15 – 20 вольт. Диодный мост можно набрать из отдельных диодов, рассчитанных на ток не менее 10А, например Д242А.
Провода в зарядном устройстве должны быть толстые и короткие. Диодный мост нужно закрепить на большой радиатор. Необходимо нарастить радиаторы DC-DC преобразователя, или использовать для охлаждения вентилятор.
Сборка зарядного устройства
Подсоедините шнур с сетевой вилкой и предохранителем к первичной обмотке трансформатора ТС-180-2, установите диодный мост на радиатор, соедините диодный мост и вторичную обмотку трансформатора. Припаяйте конденсатор к плюсовому и минусовому выводам диодного моста.
Подключите трансформатор к сети 220 вольт и произведите замеры напряжений мультиметром. У меня получились такие результаты:
- Переменное напряжение на выводах вторичной обмотки 14.3 вольта (напряжение в сети 228 вольт).
- Постоянное напряжение после диодного моста и конденсатора 18.4 вольта (без нагрузки).
Руководствуясь схемой, соедините с диодным мостом DC-DC понижающий преобразователь и вольтамперметр.
Настройка выходного напряжения и зарядного тока
На плате DC-DC преобразователя установлены два подстроечных резистора, один позволяет установить максимальное выходное напряжение, другим можно выставить максимальный зарядный ток.
Включите зарядное устройство в сеть (к выходным проводам ничего не подсоединено), индикатор будет показывать напряжение на выходе устройства, и ток равный нулю. Потенциометром напряжения установите на выходе 5 вольт. Замкните между собой выходные провода, потенциометром тока установите ток короткого замыкания 6 А. Затем устраните короткое замыкание, разъединив выходные провода и потенциометром напряжения, установите на выходе 14.5 вольт.
Данное зарядное устройство не боится короткого замыкания на выходе, но при переполюсовке может выйти из строя. Для защиты от переполюсовки, в разрыв плюсового провода идущего к аккумулятору можно установить мощный диод Шоттки. Такие диоды имеют малое падение напряжения при прямом включении. С такой защитой, если перепутать полярность при подключении аккумулятора, ток протекать не будет. Правда этот диод нужно будет установить на радиатор, так как через него при заряде будет протекать большой ток.
Подходящие диодные сборки применяются в компьютерных блоках питания. В такой сборке находятся два диода Шоттки с общим катодом, их нужно будет запараллелить. Для нашего зарядного устройства подойдут диоды с током не менее 15 А.
Нужно учитывать, что в таких сборках катод соединен с корпусом, поэтому эти диоды нужно устанавливать на радиатор через изолирующую прокладку.
Необходимо еще раз отрегулировать верхний предел напряжения, с учетом падения напряжения на диодах защиты. Для этого, потенциометром напряжения на плате DC-DC преобразователя нужно выставить 14.5 вольт измеряемых мультиметром непосредственно на выходных клеммах зарядного устройства.
Как заряжать аккумулятор
Протрите аккумулятор тряпицей смоченной в растворе соды, затем насухо. Выверните пробки и проконтролируйте уровень электролита, если необходимо, долейте дистиллированную воду. Пробки во время заряда должны быть вывернуты. Внутрь аккумулятора не должны попадать мусор и грязь. Помещение, в котором происходит заряд аккумулятора должно хорошо проветриваться.
Подключите аккумулятор к зарядному устройству и включите устройство в сеть. Во время заряда напряжение будет постепенно расти до 14.5 вольт, ток будет со временем уменьшаться. Аккумулятор можно условно считать заряженным, когда зарядный ток упадет до 0.6 – 0.7 А.
Рано или поздно автомобиль может перестать заводиться из-за низкого заряда аккумулятора. Долгая эксплуатация приводит к тому, что генератор больше не способен заряжать батарею. В таком случае нужно обязательно держать под рукой хотя бы самое простое зарядное устройство для автомобильного аккумулятора.
Сейчас на смену обычным трансформаторным зарядкам приходит новое поколение усовершенствованных моделей. Большой популярностью среди них пользуются импульсные и автоматические ЗУ. Ознакомимся с принципом их работы, а те, кто уже хочет мастерить — переходите
Импульсные зарядки для АКБ
В отличие от трансформаторного, импульсное зарядное устройство для автомобильного аккумулятора обеспечивает полный заряд. Однако, его главные преимущества заключаются в простоте использования, значительно меньшей цене и компактном размере.
Заряд аккумулятора импульсными устройствами осуществляется двумя этапами: сперва при постоянстве напряжения, а затем при постоянстве тока (часто процесс зарядки автоматизируется). В основном современные зарядные устройства состоят из однотипных, но очень сложных схем, поэтому в случае их поломки неопытному владельцу лучше приобрести новое.
Кислотно – свинцовые аккумуляторы очень чувствительны к температуре. При жаркой погоде уровень заряда батареи не должен быть ниже 50%, а в условиях сурового мороза не ниже 75%. В противном случае аккумулятор может перестать работать, поэтому потребуется его подзарядка. Импульсные устройство очень хорошо подходят для этого и не портят аккумулятор.
Автоматические ЗУ для автомобильных аккумуляторов
Неопытным водителям лучше всего подойдет автоматическое зарядное устройство для автомобильного аккумулятора. Оно имеет ряд функций и защит, которые известят Вас о неправильном подключении полюсов и запретят подачу электрического тока.
Некоторые устройства рассчитаны на измерение емкости и уровня заряда аккумулятора, поэтому их применяют для зарядки аккумуляторных батарей любого типа.
Электрические схемы автоматических устройств содержат специальный таймер, благодаря которому можно осуществлять несколько различных циклов: полную зарядку, быструю подзарядку и восстановление аккумулятора. После завершения процесса устройство проинформирует об этом и отключит нагрузку .
Очень часто из-за неправильной эксплуатации аккумулятора на его пластинах образуется сульфитация. Цикл заряда-разряда не только избавляет батарею от появившихся солей, но и продлевает срок ее службы.
Не смотря на низкую цену современных ЗУ, случаются моменты, когда под рукой не оказывается должной зарядки. Поэтому вполне реально сделать зарядное устройство для автомобильного аккумулятора своими руками. Рассмотрим несколько примеров самодельных устройств.
Зарядка для АКБ из блока питания компьютера
У кого-то могут оставаться старые компьютеры с рабочим блоком питания, из которого можно получить отличное зарядное устройство. Оно подойдет практически для любых АКБ. Схема простого зарядного устройства из блока питания компьютера
Практически у каждого блока питания на месте DA1 стоит ШИМ — контроллер на микросхеме TL494 или аналогичной ей KA7500. Для заряда аккумулятора требуется ток в размере 10% от полной емкости батареи (обычно от 55 до 65А*ч), поэтому любой БП мощностью свыше 150 Вт способен выработать его. Изначально нужно выпаять ненужные провода с источников -5 В, -12 В, +5 В, +12 В.
Далее необходимо выпаять резистор R1, который заменяется подстроечным резистором с наивысшим значением 27 кОм. Напряжение с шины +12 В будет передаваться на верхний вывод. Затем от основного провода отключается 16 вывод, а 14 и 15 просто перерезаются на месте соединения.
Примерно таким должен быть БП на начальной стадии переделки.
Теперь на задней стенке блока питания устанавливается потенциометр-регулятор тока R10, и пропускаются 2 шнура: один сетевой, другой для подключения к клеммам АКБ . Рекомендуется заранее приготовить блок резисторов, с помощью которого подключение и регулировка осуществляется намного удобнее.
Для его изготовления параллельно соединяются два токоизмерительных резистора 5W8R2J мощностью 5 Вт. В итоге суммарная мощность достигает 10 Вт, а необходимое сопротивление равно 0,1 Ом . Для настройки зарядного устройства на эту же плату закрепляют подстроечный резистор. Необходимо удалить некоторую часть печатной дорожки. Это поможет исключить возможность появления нежелательных связей между корпусом устройства и основной цепью. Обратить на это внимание следует по 2 причинам:
Электрические соединения и плата с блоком резисторов устанавливаются согласно вышеуказанной схеме.
Выводы 1, 14, 15, 16 на микросхеме сначала следует облудить, а потом подпаять многожилистые тонкие провода.
Полный заряд будет определяться напряжением холостого хода в пределах от 13, 8 до 14,2 В . Его необходимо выставить переменным резистором при среднем положении потенциометра R10. Для подключения выводов к клеммам АКБ на их концы устанавливаются зажимы типа «крокодил». Изоляционные трубки на зажимах должны быть разного цвета. Обычно красный цвет соответствует «плюсу», а черный – «минусу». Не стоит путаться с подключением проводов, иначе это приведет к порче прибора .
В конечном итоге зарядное устройство для автомобильного аккумулятора из бп компьютера должно выглядеть примерно так.
Если зарядное устройство будет применяться исключительно для зарядки аккумуляторной батареи, то можно отказаться от вольт- и амперметра. Чтобы задать начальный ток достаточно использовать отградуированную шкалу потенциометра R10 со значением 5,5-6,5 А. Почти весь процесс зарядки не требует человеческого вмешательства.
Зарядное устройство такого типа исключает возможность перегрева или перезарядки АКБ.
Простейшее ЗУ с использованием адаптера
В роли источника постоянного тока здесь выступает приспособленный 12-вольтовый адаптер . На этот случай схема зарядного устройства для автомобильного аккумулятора не потребуется.
Главное учесть важную особенность – напряжение источника питания должно быть равным напряжению самого аккумулятора , в противном случае батарея не будет заряжаться.
Конец провода адаптера обрезается и оголяется до 5 см. Далее провода с разноименными зарядами отдаляются друг от друга на 40 см. Затем на конец каждого провода одевается «крокодил» (тип зажимов), каждый из которых должен отличаться по цвету, чтобы избежать путаницы с полярностью. Зажимы последовательно подключают к аккумулятору («от плюса к плюсу», «от минуса к минусу») и после этого включают адаптер.
Сложность заключается только в выборе правильного источника питания. Также стоит обратить внимание на то, что в процессе аккумулятор может перегреться. В таком случае нужно прервать зарядку на некоторое время.
Ксеноновая лампа один из лучших источников света для авто. Узнайте, какой штраф за ксенон перед тем, как его устанавливать.
Установить парктроник сможет каждый желающий. Убедиться в этом можно на этой странице . Переходите и узнайте, как установить парктроник самому.
Многими водителями доказано, что полицейский радар «Стрелка» не прощает ошибок. По этой ссылке /tuning/elektronika/radar-detektor-protiv-strelki.html можно узнать, какие радар-детекторы смогут уберечь водителя от штрафа.
Зарядное устройство из бытовой лампочки и диода
Для создания нехитрого ЗУ потребуется несколько простых элементов:
- бытовая лампочка мощностью до 200 Вт. От ее мощности зависит скорость подзарядки аккумулятора – чем выше, тем быстрее ;
- полупродниковый диод, проводящий электричество только в одном направлении. В качестве такого диода можно использовать зарядку от ноутбука ;
- провода с клеммами и штекер.
Схема подключения элементов и процесс зарядки АКБ наглядно продемонстрированы на этом видео.
При правильной настройке схемы лампочка будет гореть в полнакала, а если она совсем не горит, то значит нужно доработать схему. Возможно, лампочка не будет гореть в случае полного заряда АКБ, что является маловероятным (на клеммах напряжение высокое, а значение тока маленькое).
На зарядку уходит примерно 10 часов, по истечению которых обязательно отключите зарядное устройство от сети, иначе перегрев аккумулятора приведет к выходу его из строя.
В экстренных случаях подзарядить аккумулятор можно с помощью достаточно мощного диода и обогревателя методом тока от сети. Последовательность подключения к сети должна быть следующая: диод, обогреватель, аккумулятор. На такой способ уходит большое количество электроэнергии, а КПД значительно мал – 1%. Это самодельное зарядное устройство для автомобильного аккумулятора можно считать самым простым, но крайне ненадежным.
Заключение
На создание самого простого зарядного устройства, которое не будет портить Ваш аккумулятор, потребуется немало технических знаний. Сейчас на рынке представлен широкий выбор зарядок с большим функционалом и простым интерфейсом для работы.
Поэтому при возможности лучше иметь при себе надежное устройство с гарантией того, что аккумуляторная батарея не будет подвергаться риску и продолжит стабильную работу.
Взгляните на это видео. На нем показан еще один способ быстро зарядить АКБ своими руками.
Трансформатор — преобразует напряжение питания сети 220 Вольт в необходимо для нас 12 Вольт либо в некоторых устройствах до 14,4 Вольта (последнее соответствует напряжению питания электросети автомобиля при работающем генераторе)
Диодный мост — это четыре соединенных между собой диода которые преобразуют переменное электричество в постоянное.
Блок управления зарядом — один из самых важных элементов, который управляет токами заряда. Позволяет зарядить аккумулятор полностью и при этом не перезарядить его (не позволяет закипеть электролиту внутри аккумулятора)
Регуляторы, разъемы, индикаторы и др органы управления.
Провода и клеммы для подключения к аккумулятору.
Итак рассмотрим один из самых дешевых образцов зарядного устройства — рыночная стоимость около 40 долларов.
Технические характеристики зарядного устройства:
Заряжает аккумуляторы от 10 до 75 ампер часов.
Есть возможность заряжать 6v или 12v аккумуляторы для автомобиля, мотоцикла, скутера, мопеда и т.д.
(На передней панели мы визуально можем найти специальные переключатель между напряжениями 6 или 12 Вольт аккумулятора).
Ток подаваемый на аккумулятор в конце заряда уменьшается автоматически.
(На передней панели мы так же можем увидеть амперметр, для индикации тока заряда)
Рассмотрев зарядное устройство изнутри мы можем найти такие основные элементы
— трансформатор
— диодный мост
— предохранитель
— переключатель выходного напряжение
— провода на клеммы подключаемые к аккумулятора.
В нашем варианте блок управления зарядом отсутствует.
В принципе эта схема тоже имеет право на жизнь и работает она следующим образом.
Принцип работы зарядного устройства:
Трансформатор рассчитан на определенный ток заряда — скажем не более 7,5 Ампер.
При подключении разряженного аккумулятора максимально допустимой емкости 75 Ампер, трансформатор отдает максимально допустимые ток в 7,5 Ампера что является 1/10 емкости аккумулятора.
По мере зарядки аккумулятора напряжение на его клеммах увеличивается и ток заряда уменьшается (именно поэтому благодаря законам физики ток подаваемый на аккумулятор в конце зарядки будет уменьшаться).
К сожалению такое зарядное устройство вряд ли закончит когда то процесс зарядки, и если аккумулятор у вас неисправен и не набирает нужной емкости — ток заряда не будет уменьшаться.
В современном мире все чаще люди склоняются к покупке не обслуживаемого аккумулятора. В случае если с ним что то случается и он не заряжается — он подлежит замене.
Зарядное устройство без блока управления никак не поможет вам восстановить свойства аккумулятора, но опять таки в наше время этим редко кто занимается. Более сложные устройства умеют создавать режим импульсной зарядки, когда после каждого импульса зарядки следует импульс зарядки. Это позволяет возобновить свойства аккумулятор.
Часто в более продвинутых зарядных устройствах так же есть функция разрядки, так как аккумулятор должен всегда находится в режиме полной зарядки и разрядки — это позволяет сохранить его емкость.
Если вы пользуетесь не обслуживаемым аккумуляторам и вам попросту надо срочно зарядить аккумулятор после долгого простоя автомобиля или после холодной ночи — вы можете сделать такое зарядное устройство самостоятельно.
1. Трансформатор.
Первое что вам нужно — это трансформатор с выходным напряжением 12 Вольт — 14 Вольт с толстой вторичной обмоткой, которая сможет обеспечить ток равный 1/10 емкости вашего аккумулятора.
Не стоит использовать трансформатор для калькулятора или плеера они очень маломощны. Возможно вам удастся найти более мощный трансформатор скажем от старого телевизора (типа ТС-180-2). Если ваш трансформатор не выдаете нужного напряжение, вы можете намотать нужную вторичку самостоятельно — толстым медным проводом несколько витков до достижения нужного напряжения.
Помните, когда вы работаете с трансформатором, что он подключен к сети 220 Вольт — будьте очень осторожны (это опасно для жизни)!
Если у вас получилось найти или изготовить такой трансформатор, далее вам необходимо будет купить диодный мостик.
2. Диодный мостик
Диодный мостик заводского изготовления. Рассчитан на большие токи зарядного устройства
Это довольно распространенный товар — все что вам нужно знать это только лишь ток на который он должен быть рассчитан. В нашем случае это все так же 7,5 Ампера.
Если диодный мостик найти не удалось вы можете найти 4 диода все по тому же показателю и собрать диодный мостик из них.
Далее на выходе диодного мостика вам нужно поставить автомобильный предохранитель все на тот же рассчитанный ток 7,5 Ампер. В случае если вы случайно замкнете клеммы или перепутаете их местами на аккумуляторе, у вас сгорит предохранитель, а не трансформатор.
3. Амперметр
Для полноты картины, вы можете так же установить амперметр последовательно с предохранителем, что бы отслеживать какой ток течет от вашего зарядного устройства. В тоже время вы сможете понять в каком состоянии находится аккумулятор на данный момент.
4. Провода и клеммы.
Далее следуют провода и клеммы которые можно будет подключать на аккумулятор. Тут вы имеете полную свободу действий. Провода лучше всего взять медные толщиной не менее 1 мм. Клеммы можно взять либо обычные автомобильные, либо крокодилы как на заводском варианте.
Так же перед трансформатором стоит поставить предохранитель, скажем на 220 Вольт 0,5 Ампер, что бы вдвойне обезопасить ваш трансформатор с двух сторон, по входному и выходному току.
Таким образом вы получите прибор, который по нескольким мелким параметрам будет даже лучше и надежнее заводского аналога.
Если у вас есть желания сделать прибор еще функциональнее, вы можете поискать в интернете блоки управления заряда.
Основные приимущества блока управления заряда аккумулятора:
— регулирует ток заряда — уменьшает его до минимальных величин до полного заряда аккумуляторной батареи
— выключет блок зарядки при достижении полного заряда аккумулятора
— разряжает аккумулятор полностью для полного чистого цикла зарядки
— заряжает аккумулятор импульсными токами, чередую заряд и разряд для восстановления емкости.
В условиях нынешнего суматошного мира, не обслуживаемых аккумуляторов с запасом срока службы в пять лет — вы вряд ли будете заниматься восстановление аккумуляторов.
В любом случае успехов вам в ваших начинаниях!
|
ЗУ для автомобильного аккумулятора своими руками: 3 этапа расчетов
Делаем зарядное устройство своими руками
Безусловно, вся система выработки электроэнергии в автомобиле, сделана умными людьми. В нормальных условиях эксплуатации может прослужить долгие годы без подзарядки. В таком случае зарядное устройство автомобильного аккумулятора может не пригодиться очень долгое время. Трио из генератора, регулятора и батареи – очень слаженно работает и питает всю систему.
Конечно, это только в идеальной теории. В обычной жизни может случиться все что угодно. От резких перепадов температуры, негативно сказывающихся на работе автомобиля, до возможности прекращения использования автомобиля на очень долгий срок.
Различных вариантов возможной растраты ресурса батареи очень много: сама батарея уже полностью отработала свой эксплуатационный ресурс и совсем не держит электроэнергию, аккумулятор не может равномерно и правильно прогрузиться и зарядиться в условии короткой поездки с часто включаемым и выключаемым двигателем, большое количество подключенных приборов и неисправный генератор. Все эти причины не позволяют полностью зарядить аккумулятор или довольно скоро его разряжают.
Позже может возникнуть ситуация, когда автомобиль откажется заводиться, аккумулятор будет разряжен и негде будет его подзарядить. В такой ситуации подойдет устройство для зарядки, сделанное своими руками. Или же самодельное подзарядное устройство, сокращенно его называют зарядка для АКБ. Самая простая схема для устройства зарядки аккумулятора автомобиля: схема из полупроводникового диода и лампочки. Сделать ее можно буквально из вещей, которые находятся под руками. Источник тока – сеть электричества под 220 Вольт. Диод может изменять переменный ток в постоянный, а лампочка ограничивает ток.
Расчет простого зарядного устройства:
- Ток можно определить, разделив число мощности лампы на напряжение в сети;
- Если лампа мощность в 60 Вт, то амперметр покажет ток в размере 0,27;
- Диод срежет вторую часть графика синусоиды, и реальный ток будет равен 0,32 А.
Таким образом подключить это зарядное устройство будет не сложнее, чем ее собрать. В условии, когда авто не заводится, именно такие простые схемы помогают выбраться из сложившейся ситуации. Важно помнить, что такое устройство нельзя подсоединять к аккумулятору автомобиля, предварительно не сняв его со своего рабочего места. Это может вызвать большие проблемы и автоматическое повреждение всей системы автомобиля. Существуют специальные батареи для аккумуляторов: JRMB45 и ИБЛ. Они продаются во многих магазинах электроники.
Самодельное зарядное устройство для автомобильного аккумулятора: что может пригодиться из подручных средств
Многие предметы можно найти буквально на дороге или ближайшем сборе ненужной техники. Например, трансформаторы вынимают из старого телевизора, а сами схемы сборки можно вычитать в различных журналах для любителей электроники и электротехники.
Что нужно для АКБ:
- Трансформатор. Трансформаторное напряжение на вторичной обмотке должно быть не менее 24 В. Допустим, на трансформаторе ТС-180-2 есть две обмотки, вторичные и принимающие напряжение почти 7 В.
- Выпрямитель. Они бывают трех типов: выпрямитель постоянного тока, переменного тока и асимметричного тока. Постоянного тока выпрямитель нужен для заряда аккумуляторных батареек просто постоянно идущим током. Выпрямитель переменного тока имеет пульсацию на выходе, в отличие от выпрямителя прямого тока. Асимметричный выпрямитель является наилучшим вариантом для подключения к АКБ. Составляет такой выпрямитель диодный элемент, трансформатор, предохранитель и выключатель.
- Амперметр. Он пригодится для проверки зарядного устройства.
- Корпус, в который нужно разместить зарядник. Он нужен для безопасности. Подключения зарядного устройства с заряжаемым элементом невозможно без соблюдения техники безопасности.
- Диодный мост, он позволяет выпрямлять ток.
- Реостат, помогает контролировать силу тока.
Сбор зарядного устройства возможен из подручных средств в условии отсутствия специализированного магазина. Это позволяет проявить фантазию и выбраться из сложной ситуации, когда вокруг не приходится ждать помощи.
Схема зарядки аккумулятора: конденсаторная модель и сборка по этапам
Еще одним зарядным устройством является прибор, выполненный с учетом схемы конденсатора. Электросхема обладает большим полезным действием и не выделяет тепло во внешнюю среду. Это позволяет иметь постоянный ток, защиту от короткого замыкания и выполнять всю работу самому.
Сборка по этапам:
- В любом случае, первым этапом сборки является выбор схемы, например 250. В данном разделе – схема конденсатора.
- Вторым и немаловажным пунктом является выбор корпуса под зарядное устройство. Наиболее подходящим корпусом может быть миллиамперметр, из него нужно все убрать, оставив только стрелочный элемент, которым поможет показывать результат.
- Крепление трансформаторов выполняется винтовыми элементами на пластину из алюминия.
- Поверху корпуса располагают приборы, регулирующие напряжение. Устанавливают специальные выводы, которые помогают выводить напряжение на клеммы.
- Внутри корпуса располагают все элементы зарядного устройства.
- Подсоединяют все элементы друг с другом по схеме.
Диоды и конденсаторы также необходимы в данной схеме, они являются главным элементом любого зарядного устройства, вне зависимости от вида его схемы. Часто встает вопрос, какие диоды нужны. Выбираются диоды с приемом тока около десяти ампер.
Эффективность повышается с усложнением схемы. Это позволит выполнять работу в различных режимах.
Один из наиболее выбираемых режимов – автоматический. Автомат позволяет исключить постоянный контроль, увеличить класс обслуживания прибора и, соответственно, цену самого изделия или его комплектующих.
Грамотное самодельное зарядное устройство: что важно помнить
Перед тем, как подсоединить зарядное устройство к аккумулятору автомобиля, необходимо узнать все меры безопасности и предосторожности. Пренебрегать ими нельзя.
Что важно помнить:
- Нельзя путать плюс и минус, после подключения аккумулятора.
- Исключается проверять работу всей системы «дедовским методом» – коротким замыканием.
- Зарядное устройство должно не иметь тока во время подсоединения и отсоединения.
- Соблюдение правил пожарной безопасности.
- Включенное устройство должно быть под присмотром.
- Блок питания должен допускать подключение батареи.
Любым зарядным устройством, сделанным своими руками, нельзя заряжать очень разряженный аккумулятор. Этим можно окончательно повредить систему. Многие зарядные устройства имеют в своей конструкции лампочку. При зарядке аккумулятора, ток может быть очень большим, поэтому если аккумулятор очень разряжен, лампочка убирается после уменьшения тока. Такое уменьшение значит дальнейшее заряжание аккумулятора с контролем тока и напряжения.
Ток уменьшается, а напряжение в клеммах, наоборот, растет. Когда напряжение достигает 12 В, зарядка считается законченной. Если передержать зарядное устройство, то определенные детали аккумулятора могут оплавиться и выйти из строя, что приведет в негодность весь аккумулятор.
Как сделать зарядку для аккумулятора: импульсная модель
Подобные устройства делят на зарядные и зарядно-пусковые изделия. Зарядные изделия, выполняют свою работу, пользуясь сетью. Автозарядка зарядно-пускового изделия выполняется автономно и совсем не зависит от местонахождения самого автомобиля.
Первый вариант удобен для зарядки автомобиля в гараже и в нем есть электричество. Второй случай позволяет зарядить аккумулятор в чистом поле, по колено в снегу.
Эти два типа зарядки бывают двух видов по принципу работы: импульсные и трансформаторные. Импульсные могут взаимодействовать с высоким током, имея небольшие габариты. Трансформаторные зарядные устройства представляют собой большие машины, которые занимают много места и неудобны в использовании в дороге.
Что нужно использовать для зарядного устройства импульсного в 10 В:
- Использовать в схеме понижающий трансформатор;
- Применять мощный магнитный провод;
- Использовать изоляторы;
- Установить регуляторы и модуляторы;
Показатель напряжения, благодаря всей системе, можно регулировать. В подобном зарядном устройстве необходимо учитывать возможности аккумулятора самого автомобиля.
Оригинальное зарядное устройство для аккумулятора своими руками: преимущества и недостатки
Помимо мобильности и размеров у такого зарядного устройства, как импульсный заряжающий элемент, есть свои достоинства и недостатки. Советские заряжающие устройства, такие как Кедр или Орион, достаточно дешево стоят, купить их очень просто. А вот собрать автозарядное устройство для машины или скутера, в домашних условиях, уже сложнее. Тут важно учитывать все характеристики каждой детали и гармоничную работу всей системы совместно. Просто взять и намотать провода на батарейки нельзя, нужны знания в системах и цепях электромеханики.
Импульсные зарядные устройства делятся на ручные, автоматические и полуавтоматы. Работают в двух направлениях и имеют специальные режимы.
Плюсы импульсного зарядного устройства:
- Хорошая защищающая система;
- Помощь в увеличении эксплуатации аккумулятора;
- Низкая цена всей сборки.
Важным минусом является усложнение конструкции. Этого можно избежать при самостоятельной сборке.
Способы: как подключить амперметр к зарядному устройству
Амперметр может дать полную картину состояния аккумулятора. Например, многие зарядные устройства оснащены лампочками, которые не скажут о величине напряжения или зарядного тока, неисправности в цепи.
Как подключается амперметр:
- Лапку-лягушку подключают к проводу, соединяющему генератор и аккумулятор;
- Исключают возможность перегрева провода;
- При работе амперметра допускается незначительный нагрев самого прибора.
Подключив амперметр к ИБП, можно снимать результаты и следить за четкостью работы аккумулятора двигателя и зарядного устройства.
Зарядное устройство для автомобильного аккумулятора своими руками (видео)
Самодельные изделия подходит для зарядки перебойника машины. Бывают бестрансформаторные зарядные устройства. Многие устройства украшает умная кнопка, позволяющая начинать зарядку одним нажатием. Изготовить такой зарядный прибор своими руками возможно. Лишь бы была электронная схема.
Зарядное устройство для li-ion аккумуляторов своими руками.
Как сделать зарядное устройство для li-ion аккумуляторов своими руками из подручных материалов практически даром.
Собираем простое зарядное для Литий-ионных аккумуляторов, практически из хлама.
Накопилось у меня большое количество аккумуляторов от ноутбучных аккумуляторов, формата 18650. Обдумывая как их заряжать, я решил не заморачиваться с китайскими модулями, да и закончились они у меня к тому времени. Решил собрать воедино две схемы. Датчик тока и плата BMS с аккумулятора мобильного телефона. Проверено на практике. Хоть и схема примитивная, но она работает и успешно, ни одного аккумулятора не пострадало.
Схема зарядного устройства
Схема зарядного устройства для зарядки li-ion аккумуляторов.
Материалы и инструменты
- шнур USB;
- крокодильчики;
- плата защиты BMS;
- пластиковое яйцо от киндера;
- два светодиода разного цвета;
- транзистор кт361;
- резисторы на 470 и 22 ома;
- двухватный резистор 2.2 ома;
- один диод IN4148;
- инструменты.
Изготовление зарядного устройства
Шнур USB разбираем и снимаем разъем. У меня это от какого-то аипада.
К крокодилам припаиваем провода.
Глубокую часть пластикового киндера утяжеляем, я залил гайку М6 термоклеем.
Спаиваем нашу простую схемку. Все сделано навесным монтажом и распаяно на плате BMS. Светодиод я применил сдвоенный, но можно два одноцветных. Транзистор выпаял из старой советской радио-аппаратуры.
Провода продеваем в отверстие второй, мелкой, половинке пластикового киндера. Припаиваем схему.
Все компактно запихиваем в пластиковое яйцо. Для светодиода делаем отверстие.
Подключаем к USB порту пк или китайской зарядке, у них тока все равно мало.
Во время зарядки горит оранжевым цвет. Т.е. горят оба светодиода.
Когда заряд окончен, горит зеленый, тот который подключен через диод IN4148.
Можно проверить схему, отключив от аккумулятора, загорится светодиод зеленого цвета, свидетельствующий об окончании заряда.
Видео по сборке зарядного устройства
Подробности сборки отображены на видео:
Как заменить автомобильный аккумулятор без потери настроек (простой способ)
На мы всегда напоминали, как заменить автомобильный аккумулятор без потери настроек , поскольку удаление аккумулятора и его замена на новый — довольно простая задача, так как пока вы подключаете правильные клеммы. Однако одно дело — поменять батарею, а другое — не потерять в процессе настройки.
Следующее мини-руководство посвящено именно этому — как заменить батарею и не потерять радиокоды.
В настоящее время большинство производителей автомобилей используют аккумулятор для защиты от кражи. Например, если в автомобиле пропадает питание (аккумулятор снят), радиосигнал перестает работать.
Радиосигнал будет отключен до тех пор, пока владелец автомобиля не введет свой код безопасности. Поначалу это звучит как ерунда, просто введите эти коды, и вы снова в деле.
Ну не совсем. К сожалению, большинство людей даже не подозревают, что эти коды существуют, не говоря уже о том, как их правильно вводить. И если вы не понимаете этого правильно, вы подвергаете себя огромным расходам, чтобы навести порядок.
Если вы не хотите оказаться в такой ситуации, вам нужно продолжить чтение и узнать, как заменить батарею, не теряя своих настроек.
Если вы владеете автомобилем более пяти лет, весьма вероятно, что вам в какой-то момент пришлось заменить аккумулятор.
Автомобильные аккумуляторы, как и любые другие аккумуляторы, не работают вечно, и замена старого на новый — вопрос времени.
В идеале батарею следует менять через три года.После трех лет эксплуатации аккумулятор уже нельзя считать таким надежным, как в прошлый период.
Большинство обращений за помощью на дороге происходит из-за спущенной шины или неисправного аккумулятора.
В наши дни большинство новых автомобилей оснащено всевозможными гаджетами и бортовыми компьютерами; каждый из них зависит от батареи. Это сильно нагружает автомобильный аккумулятор.
Поэтому лучше менять батарею каждые два года. Таким образом, вы можете быть уверены, что аккумулятор не заставит вас висеть в дороге.
С другой стороны, автомобильные аккумуляторы могут разрядиться по множеству причин, таких как экстремальные погодные условия (как очень холодные, так и горячие), проблема с электрической установкой автомобиля, переменный ток работает в течение длительных периодов времени, когда автомобиль простаивает, или двигатель не работает и тд.
Дело в том, что автомобильные аккумуляторы предназначены для замены, и выхода нет. Вот почему вот уловка, позволяющая заменить батареи без потери настроек.
Никакой уловки и необходимости искать на ютубе как поменять аккумулятор в машине нет.Вам нужно выполнить простую процедуру, и вы сможете заменить батареи, чтобы сохранить настройки.
Вот что вам понадобится:
- Перчатки для замены аккумулятора
- Резервный аккумулятор (12 В)
- Гаечный ключ
- Защитные очки
- Соединительные провода
- Два провода
Когда требуется замена автомобильного аккумулятора ?
На главную> Уход за автомобилем> Когда нужно менять автомобильный аккумулятор?Обновлено: 14 марта 2020 г.
Основная функция автомобильного аккумулятора — завести машину.Сегодня у большинства автомобилей есть одна необслуживаемая 12-вольтовая кислотная батарея (на фото). Автомобильный аккумулятор перезаряжаемый. Он использует свой заряд для питания систем автомобиля, когда он припаркован, и для включения двигателя, когда вы хотите его запустить. Автомобильный аккумулятор. Как только вы заводите автомобиль, генератор вырабатывает дополнительную электроэнергию для подзарядки аккумулятора. Подробнее о подзарядке читайте ниже.Со временем аккумулятор теряет емкость или способность удерживать заряд. Однажды слабый аккумулятор не сможет завести вашу машину.Часто такое случается, когда становится холодно. Когда аккумулятор слишком слаб, чтобы запустить двигатель, для запуска двигателя потребуется форсированный двигатель, подробнее см. Ниже. Чтобы избежать этой ситуации, батарею следует заменять до того, как ее емкость упадет до критического уровня.
В среднем автомобильного аккумулятора хватает на 5-7 лет. Срок службы аккумулятора увеличивается, если автомобиль ежедневно эксплуатируется и аккумулятор остается полностью заряженным. Когда автомобиль находится на стоянке в течение длительного времени, аккумуляторная батарея изнашивается быстрее.Мы видели, что батареи служат до 10 лет. Несколько автовладельцев прокомментировали на нашей странице в FB, что их батарея прослужила более 11 лет. Размер батареи тоже имеет значение: батареи большего размера обычно служат дольше.
Как узнать, что батарея разряжена? Есть ли признаки выхода из строя автомобильного аккумулятора? да. Когда аккумулятор разряжен, вы можете заметить, что двигатель вращается медленнее, чем обычно, а индикаторы приборной панели мерцают или тускнеют, когда вы заводите машину.Это происходит даже в том случае, если аккумулятор полностью заряжен после поездки. Проверка емкости аккумулятора тестером аккумуляторов. Еще один признак: когда вы открываете электрические стеклоподъемники после выключения двигателя, окна движутся намного медленнее, чем при работающем двигателе. Иногда вы также можете заметить, что свет тускнеет, когда двигатель работает на холостом ходу, но снова становится ярче, когда двигатель набирает обороты. Чрезмерная коррозия клемм аккумулятора и кабелей (см. Фото) также говорит о том, что аккумулятор становится слабее.Можно ли проверить емкость аккумулятора? Да, емкость батареи часто измеряется в токе CCA или токе холодного пуска. Многие автомастерские могут проверить вашу батарею с помощью специального тестера (на фото). Тестер батареи может измерить фактический CCA и сравнить его с новым рейтингом CCA батареи. Тестер аккумулятора также может проверить генератор и систему зарядки. Подробнее: Когда нужно менять генератор? Тест аккумулятора и системы зарядки, известный как тест AVR,
Распечатка теста аккумулятора и системы зарядки стоит от 20 до 50 долларов.Некоторые магазины автозапчастей, такие как Autozone или O’Reilly Auto Parts, предлагают бесплатную проверку аккумулятора. Многие автосалоны и ремонтные мастерские часто предлагают бесплатный тест аккумулятора в рамках сезонной акции. После теста вы можете получить распечатку, показывающую рейтинг CCA батареи и измеренный CCA. В распечатке будет указано, следует ли заменить батарею или просто перезарядить. См. Образец распечатки на фото.А батарею вольтметром проверить можно? Напряжение аккумулятора является хорошим индикатором состояния заряда аккумулятора.Полностью заряженный аккумулятор должен показывать 12,6 В или более при выключенном двигателе. Проверить емкость аккумулятора вольтметром сложнее. Один из способов — проверить напряжение аккумулятора под нагрузкой, например, при включенных фарах.
Проверка уровня заряда аккумулятора с помощью вольтметра. Если напряжение аккумулятора при выключенном двигателе и включенных фарах падает с 12,6 до менее 11 вольт за пару минут, аккумулятор разряжен.Может ли проблема с клеммами аккумулятора привести к тому, что автомобиль не заводится? Да.Если одна из клемм аккумулятора ослаблена или корродирована, это может вызвать множество проблем, включая отсутствие запуска, проверку индикатора двигателя, остановку двигателя, а также отсутствие усилителя рулевого управления с электроусилителем. Многие дилеры и авторитетные ремонтные мастерские визуально проверяют клеммы аккумулятора во время регулярной замены масла. Ваш механик может порекомендовать отремонтировать клеммы аккумулятора, если они корродировали, как показано на фотографии. Обслуживание терминала аккумулятора стоит от 25 до 50 долларов.
Коррозия по сравнению с обслуживаемой клеммой аккумулятора. Он включает в себя очистку полюсов и клемм аккумулятора, а также нанесение защитного спрея или смазки.Сколько стоит замена аккумулятора? Новый автомобильный аккумулятор стоит от 60 до 180 долларов, и ваш дилер может потребовать еще 30-50 долларов за его замену. Заменить автомобильный аккумулятор своими руками не очень сложно, но аккумулятор тяжелый (30-45 фунтов). Вынимать его из машины может быть тяжело для вашей спины. Старая батарея часто покрыта электролитом, который очень кислый и может обжечь вашу одежду или кожу. Вот руководство по замене батареек своими руками от Pep Boys. Мы рекомендуем оставить это профессионалам.
Некоторые современные автомобили оснащены системой управления аккумуляторной батареей, которая призвана повысить экономию топлива и время автономной работы. Он работает, отслеживая ток батареи, состояние заряда и состояние здоровья. При замене батареи в некоторых автомобилях необходимо сбросить систему управления батареями, чтобы она знала, что батарея новая.
Датчик тока аккумуляторной батареи. Если не сбросить систему управления аккумулятором, он может подумать, что аккумулятор старый и слабый, а некоторые электрические функции не будут работать правильно.В автомобилях с этой системой важно использовать только рекомендованный тип батареи. Часто автомобили с функцией Stop-Start имеют специальный аккумулятор (например, аккумулятор AGM). В некоторых автомобилях можно сказать, что автомобиль оснащен системой управления аккумулятором, если на одном из выводов установлен датчик тока аккумулятора, как на фото. Чтобы убедиться в этом, обратитесь к руководству по эксплуатации автомобиля или проконсультируйтесь с вашим местным дилером.Где сдать старый автомобильный аккумулятор? Некоторые автомастерские и автосалоны примут ваш старый аккумулятор на переработку.Например, вы можете найти ближайшее место, где можно утилизировать старую батарею, на веб-сайте Interstate Batteries.
Каков срок гарантии на аккумулятор? В большинстве автомобилей аккумуляторная батарея покрывается базовой гарантией от бампера до бампера. В некоторых автомобилях уровень заряда аккумулятора рассчитывается пропорционально. Это означает, например, что труд может быть полностью оплачен, в то время как
Найдите инструкции по запуску двигателя от внешнего источника в руководстве по эксплуатации. часть может быть покрыта 100 процентов в течение первого года, 50 процентов в течение второго года и так далее.Подробную информацию о гарантийном покрытии можно найти в брошюре «Гарантийное руководство» или на веб-сайте производителя.Как накачать автомобиль при низком заряде аккумулятора? Чтобы разогнать автомобиль, вам понадобится переносной бустер или соединительные кабели для ускорения от другого автомобиля. В руководстве пользователя есть соответствующие инструкции. Будьте осторожны, если кабели усилителя подключены к неправильным клеммам, это может вызвать сильную искру, а некоторые предохранители и другие электрические компоненты могут перегореть.
Сколько времени нужно, чтобы зарядить исправный, разряженный аккумулятор? Если аккумулятор все еще в порядке, для его подзарядки обычно достаточно 20-40 минут работы двигателя или движения.
Если исправный аккумулятор не использовался в течение длительного периода времени и полностью разряжен, ему может потребоваться больше времени для зарядки.
В некоторых автомобилях с большим пробегом двигатель может работать с перебоями на холостом ходу или даже заглохнуть после замены аккумулятора. Это происходит потому, что при отключении аккумуляторной батареи все заученные настройки в компьютере двигателя, включая скорость холостого хода, сбрасываются.По этой причине на некоторых старых автомобилях может потребоваться повторное определение скорости холостого хода после замены батареи. Процедура отличается для разных автомобилей, но погуглить не займет много времени. Чтобы избежать этой проблемы, многие ремонтные мастерские используют простое устройство для экономии памяти, которое поддерживает питание компьютера двигателя во время замены батареи. В современных автомобилях скорость холостого хода повторно запоминается во время движения.
DiY Хранитель памяти ?? — HomeOwnersHub
Показать текст цитаты
При изготовлении держателя памяти я рекомендую размещение соответствующего номинальный диод.диод | \ | (+) (-) Альтернативный источник питания —— | > | ——- система —— батарея — GND | / |Диод не решает всех мировых проблем, но он предотвращает обратную подачу новой батареи в чередовать источник питания и что-то повредить. Если альтернативный источник питания ограничен по току, диод должен быть рассчитан на проведение этого прямого тока к машине. Это для предотвращения возгорания диода. если при работе в автомобиле допущена ошибка.
Вы можете сделать вашу схему более безопасной.
диод | \ | (+) (-) Альтернативный источник питания —— | > | — предохранитель —- система —— аккумулятор — GND | / | (защищать материалы по слева)
По крайней мере, не делайте этого. Что здесь происходит, зависит очень много по классу источника питания слева.
(+) (-) Альтернативный источник питания ————— система —— аккумулятор — GND
Например, если альтернативный источник питания другой автомобильный аккумулятор, уравнивающие токи будут течь между две батареи, когда две батареи присутствуют.Если есть предохранитель на пути, он может лопнуть вас.
Вот мой держатель памяти, сделанный из запчастей и бревна.
ссылка на форматирование
Если по какой-то причине вы собираетесь использовать сканер OBD на машине, с держателем памяти на месте, что разбудит какой-нибудь компьютер или два на машине, и текущий сток пойдет путь вверх. Вы все еще можете использовать свой автомобильный аккумулятор, но если выбирая диод, он должен быть довольно крепким. Например, этот рассчитан на 35 А и должен быть установлен на радиаторе. пластина, если вы планируете пропустить через нее 35А.Падение напряжения будет примерно 1 В (если вам повезет) умножить на 35 А — это 35 Вт тепла. Чтобы дать примерное представление о том, «насколько жарко», если вы загорелись OBD. Старайтесь не запускать топливный насос в бензобаке.ссылка на форматирование
Используя автомобильный аккумулятор, скажем, 12,6 В при установке, минус 1 В при нагрузке, значит машина видит 11,6В. При меньших нагрузках перепад диод меньше. Шоттки на моей картинке, крошечный диод 2А, он падает на 0,3 В при очень малых токах. Мой держатель памяти регулируется, так что я могу установить любое напряжение постоянного тока, которое кажется разумным.Я хочу ценность который меньше, чем новый аккумулятор, поэтому, когда новый аккумулятор подключен, держатель памяти не пытается заряжать новую батарею. Поскольку диод есть, пока диод смещен в обратном направлении, когда там новый аккумулятор, со мной все будет в порядке. Я бы, наверное, не стал терять свои настройки, если что-то было неправильно отрегулировано, но потому что я есть возможность, я бы, вероятно, измерил «старый аккумулятор», «новый аккумулятор» и установил мой держатель памяти, чтобы никакие предположения не нарушались.Я так сделал два автомобильных аккумулятора, и ничего не растаяло или перегрет.Я выключаю дополнительные огни в машина, перед началом работы.
Павел
Часто задаваемые вопросы об автомобильном аккумуляторе | Континентальные батареи
Автомобильные аккумуляторы питают более 1,2 млрд автомобилей по всему миру. Они являются важным компонентом, который позволяет нашим легковым, грузовым и внедорожникам заводиться и доставлять нас из точки А в точку Б.
Хотя все знают, что такое автомобильный аккумулятор, многие люди не знают, как они работают. Например, внутри автомобильного аккумулятора происходит несколько химических реакций, и объяснение этого процесса простым для понимания языком может быть несколько сложным.
Мы хотим воспользоваться этой возможностью, чтобы ответить на некоторые общие вопросы, которые люди задают об аккумуляторах, которыми питаются их автомобили. Мы надеемся, что к концу этого сообщения в блоге мы избавимся от мистификации одного из наиболее важных компонентов вашего автомобиля.
Как работает автомобильный аккумулятор?
Это, наверное, один из самых частых вопросов, которые задают, когда дело касается автомобильных аккумуляторов. Чтобы объяснить, как работает автомобильный аккумулятор, потребуется целый пост в блоге, поэтому мы кратко изложим его ниже:
В большинстве, но не во всех, легковых автомобилях на дорогах используется так называемая «свинцово-кислотная батарея».Внутри прочного пластикового корпуса находится несколько металлических пластин, окруженных серной кислотой. Между ними происходит реакция, в результате которой образуется химическая энергия. Затем аккумулятор преобразует химическую энергию в электрическую, и это то, что запускает и приводит в действие ваш автомобиль.
Будет ли работать аккумулятор в моем автомобиле, грузовике или внедорожнике?
Нет. Если вам требуется новый автомобильный аккумулятор, вам следует внимательно следить за тем, чтобы он был разработан специально для вашего автомобиля.В руководстве по эксплуатации вашего автомобиля будет указано, какой именно аккумулятор и какой тип вам потребуется. Причина этого связана с физическим размером, размещением и мощностью запуска батареи. Если вы используете аккумулятор, предназначенный для автомобиля меньшего размера, вы рискуете, что он не заведется или аккумулятор разрядится раньше, чем позже.
Климат, в котором вы живете, также может определить, какая батарея вам понадобится. Например, если в районе, в котором вы живете, холодные зимы, вам понадобится аккумулятор, который сможет работать и выдерживать низкие температуры.Это называется «пусковой мощностью» и определяется множеством факторов, таких как температура наружного воздуха, а также размер и тип вашего двигателя.
Может ли аккумулятор в моем автомобиле замерзнуть?
Полностью заряженный свинцово-кислотный аккумулятор имеет точку замерзания ниже -40F. Если аккумулятор полностью разряжен, подавляющее большинство содержащихся внутри сульфат-ионов израсходовано, и остается раствор электролита, состоящий в основном из воды с температурой замерзания 32 ° F.
Те, кто живет в холодном климате, обычно выходят к машине в морозный день, и аккумулятор не принимает ток заряда.На этом этапе его необходимо нагреть, прежде чем он примет заряд. После полной зарядки он не замерзнет, пока снова полностью не разрядится. (можно ли это упростить?)
Сколько весят автомобильные аккумуляторы?
Стандартный автомобильный аккумулятор весит от 29 до 50 фунтов.
Нужно ли добавлять воду в аккумулятор автомобиля?
Подавляющее большинство новых автомобильных аккумуляторов теперь классифицируются как «необслуживаемые». Это означает, что их корпуса закрыты, а крышки вентиляционных отверстий недоступны.Они сконструированы таким образом, что вам никогда не придется открывать их, чтобы долить воду или кислоту.
Может ли один автомобильный аккумулятор заряжать другой автомобильный аккумулятор?
Короткий ответ — «нет». Длинный ответ заключается в том, что батарея сама по себе не содержит достаточного напряжения, чтобы запустить химическую реакцию, необходимую для того, чтобы разряженная батарея начала заряжаться. Стандартный автомобильный аккумулятор имеет напряжение холостого хода 12,9, и для того, чтобы процесс зарядки начался и продолжался с приемлемой скоростью, вам нужно как минимум 13.5В.
Каков порядок запуска автомобиля от рывка?
При использовании вашего автомобиля для запуска другого транспортного средства вам необходимо подключить соединительные кабели в определенном порядке, чтобы предотвратить повреждение исправного аккумулятора. Вот правильный порядок:
- Подсоедините красный соединительный кабель к положительной клемме разряженного аккумулятора.
- Подсоедините другую красную перемычку к положительной клемме исправной аккумуляторной батареи.
- Подсоедините черную перемычку к отрицательной клемме исправного аккумулятора.
- Наконец, подключите вторую черную перемычку к металлической части автомобиля с разряженным аккумулятором. Постарайтесь найти неокрашенную поверхность, чтобы обеспечить хорошее заземление.
Как узнать, готов ли аккумулятор к замене?
Вам потребуется устройство для нагрузочного тестирования или электронный тестер аккумуляторов. Он четко скажет вам, сильно ли разряжается ваша батарея. В качестве альтернативы, если у вас нет тестового устройства, вы можете отнести его в магазин автозапчастей или к механику, и они скажут вам, нужно ли заменить батарею.
Как долго прослужит автомобильный аккумулятор?
Это зависит от использования аккумулятора и климата, в котором вы въезжаете. Средний срок службы стандартной свинцово-кислотной батареи составляет от четырех до пяти лет. В жарком климате он может быть намного короче. Если у вас есть вторичная стереосистема, видеоплееры или другие аксессуары, они также могут сократить срок службы вашей батареи. Если вы регулярно ездите по неровным, ухабистым дорогам, сильная вибрация может привести к более быстрому износу аккумулятора.
Могу ли я самостоятельно заменить аккумулятор в автомобиле?
Большинство автомобильных аккумуляторов относительно легко заменить. Имейте в виду, что в зависимости от размера батареи они могут весить от 29 до 50 фунтов! Если вы решили установить автомобильный аккумулятор самостоятельно, лучше иметь рядом с собой кого-нибудь на случай, если вам понадобится помощь. Перед заменой аккумулятора всегда соблюдайте рекомендуемые меры предосторожности и руководство по эксплуатации автомобиля в отношении конкретных процедур технического обслуживания.
В чем разница между обычным автомобильным аккумулятором и аккумулятором AGM?
В обычном автомобильном аккумуляторе используется жидкий электролит, состоящий из серной кислоты и воды. Это сильно ограничивает размещение аккумулятора в автомобиле. В батареях с абсорбированным стеклянным матом (AGM) вместо жидкого электролита используется паста. Это дает ему немного меньший вес, и он заряжается немного быстрее, чем стандартный. Его также можно установить сбоку и в других местах, где обычная батарея не может.
Как сохранить аккумулятор в автомобиле, если я оставляю его на хранении?
Если вам необходимо поставить автомобиль на хранение на длительное время, отключите автомобильный аккумулятор. Чтобы сохранить его, вы можете подключить аккумулятор к специалисту по обслуживанию или заряжать аккумулятор каждые два месяца с помощью обычного зарядного устройства.
Могу ли я использовать автомобильный аккумулятор для моей лодки?
Хотя технически вы можете это сделать, мы настоятельно не рекомендуем этого делать. Автомобильный аккумулятор не обязательно рассчитан на суровые условия окружающей среды на лодке.Не говоря уже о том, что вы рискуете разрядить аккумулятор в самый неподходящий момент. Меньше всего вам нужен автомобильный аккумулятор, который вы используете на своей лодке, чтобы умереть, когда вы находитесь посреди озера или в океане. Единственный тип аккумулятора, который вы должны использовать для лодки, — это аккумулятор глубокого цикла или пусковой морской аккумулятор.
Действительно ли необслуживаемые батареи не требуют технического обслуживания?
Да и нет. Да, в том смысле, что вам не нужно проводить техническое обслуживание батареи, однако есть несколько вещей, которые вы должны делать регулярно, чтобы продлить срок службы батареи.Для начала, если вы знали о коротких замыканиях в электрической системе вашего автомобиля, устраните их как можно скорее. Периодически проверяйте выводы аккумулятора (провода, которые подключаются к аккумулятору), чтобы удалить коррозию, убедитесь, что кабели не трескаются, а гайки не откручиваются от зажимов.
Указывает ли гарантия на автомобильный аккумулятор работоспособность?
Нет, это не так. Характеристики автомобильного аккумулятора зависят от конструкции, дизайна и емкости. Гарантия — это всего лишь гарантия на определенный период времени, который варьируется от производителя к производителю.
Может ли свинцово-кислотная батарея развивать память?
Нет, не могут. Термин «эффект памяти» описывает, когда никель-кадмиевые батареи, такие как те, которые используются в некоторой бытовой электронике, многократно перезаряжаются только после частичной разрядки. Также известный как «ленивый аккумулятор», он приводит к частично заряженному аккумулятору. Свинцово-кислотные батареи не страдают и не могут страдать от этого эффекта.
Могу ли я утилизировать свинцово-кислотный аккумулятор?
Да, можно! Свинцово-кислотный аккумулятор состоит на 100% из перерабатываемых материалов, таких как свинец, пластик, а в некоторых случаях даже электролит.Некоторые магазины автозапчастей могут иметь программу утилизации свинцово-кислотных аккумуляторов. Если нет, обратитесь в местную мэрию, чтобы узнать, есть ли у них центр утилизации, куда вы можете сдать разряженный автомобильный аккумулятор. Любой континентальный аккумуляторный центр также будет рад помочь вам утилизировать старую батарею.
Может ли «Поездка» восстановить мой умирающий автомобильный аккумулятор?
Нет, не может. Система зарядки в вашем автомобиле предназначена для обеспечения достаточного заряда, чтобы поддерживать аккумулятор в исправном состоянии.Если аккумулятор в вашем автомобиле уже испытывает проблемы с проворачиванием двигателя, быстрый старт с последующей короткой поездкой является лишь временным решением. Рекомендуемый способ полного восстановления автомобильного аккумулятора — это подключить его к многоступенчатому зарядному устройству. Все это, как говорится, еженедельная поездка поможет сохранить здоровую батарею.
Автомобильные аккумуляторы Continental
Мы надеемся, что это руководство по часто задаваемым вопросам помогло вам лучше понять работу автомобильного аккумулятора.Компания Continental Battery уже более 85 лет предоставляет своим клиентам высококачественные аккумуляторы.
Мы стремимся развивать и поддерживать надежных и постоянных клиентов.
отношений, подкрепленных нашими продуктами высшего качества. Свяжитесь с нами сегодня, чтобы узнать больше о нашей компании и полном ассортименте аккумуляторов для автомобилей, морских судов и гольф-мобилей.
Автомобильный аккумулятор, генератор и многое другое
6 октября 2015 г. — автор: Сьюзи Роджерс
Это правда, что серьезные проблемы с вашим автомобилем определенно лучше доверить профессионалам.Однако «сделай сам» авторемонт на удивление выполнимо для большинства работ. Обладая некоторыми механическими знаниями и базовыми ручными инструментами, вы можете сэкономить много денег, работая на собственном автомобиле.
Вот несколько простых способов ремонта авто своими руками с пошаговыми инструкциями для начала. Имейте в виду, что это не «глубокий конец» автомобильных знаний, а просто удобное руководство для быстрых исправлений между поездками в магазин:
Замена автомобильного аккумулятора
Это просто … А нельзя ли просто вынуть старую батарею и заменить ее новой? Да, но подождите … Заменить батарею действительно несложно. Самостоятельно отремонтировать авто, но сначала вы должны убедиться, что ваша батарея является настоящей причиной, и проявить осторожность, чтобы избежать стирания памяти компьютера.
Проблемы с генератором
Разве это не самый простой ремонт ?! В большинстве автомобилей есть генераторы с компьютерным управлением. Иногда это затрудняет постановку диагноза. Нажмите на ссылку выше, чтобы получить инструкции по ремонту генераторов.
Замена свечи зажигания
Замена свечей зажигания всегда была простой задачей для любого, у кого есть базовые знания и опыт в ремонте автомобилей своими руками. В прошлом самой сложной задачей было следить за всеми проводами свечей зажигания и не перекрещивать их.В наши дни иногда бывает сложнее заменить свечи зажигания, потому что компоненты системы зажигания больше не нужно менять так часто.
Вращение шины
Просто поменяйте одну шину на другую, верно? Механики-самоделки должны знать о вращающихся шинах. Поскольку многие автомобили являются полноприводными, еще более важно, чтобы шины изнашивались равномерно. В противном случае вы можете повредить различные части трансмиссии.
Ремонт тормозов
Это очень распространенный ремонт авто своими руками, который может выполнить большинство автовладельцев.Чтобы помочь вам выполнить этот ремонт автомобилей своими руками, я написал много подробных статей (в комплекте с изображениями) о том, как диагностировать и устранять проблемы с тормозами.
Замена фары
Меня поражает, как инженеры могут так усложнять этот простой ремонт автомобилей своими руками. Раньше любой мог заменить фары за считанные минуты. Сейчас все по-другому. Много раз вам действительно нужно будет обратиться к руководству по ремонту автомобиля, чтобы заменить лампу фары.
Теперь помните, прежде чем пытаться отремонтировать автомобиль своими руками, убедитесь, что у вас есть полный набор ручных инструментов, диагностического оборудования и надежное руководство по ремонту автомобилей (вы можете найти их в Интернете или в своем представительстве).Для поиска и устранения неисправностей, ремонта и обслуживания вашего автомобиля вам понадобится информация о диагностике и ремонте, характерная для вашего автомобиля или грузовика. ALLDATAdiy.com — это веб-сайт с полными руководствами для более чем 30 000 автомобилей в Интернете, вы найдете точное соответствие года, марки и модели вашего автомобиля.
Помимо того, что они дешевле заводского руководства, они также предлагают пошаговые инструкции по ремонту и подробные схемы, помимо того, что можно найти в большинстве печатных руководств. Щелкните здесь, чтобы ознакомиться с информацией о диагностике и ремонте.Выделите время, чтобы прочитать, изучить и ознакомиться с этапами ремонта автомобиля своими руками. Меньше всего вам нужно что-то сломать или заменить неплохую деталь, потому что вы неправильно диагностировали проблему. Убедитесь, что ремонт, который вы пытаетесь выполнить, соответствует вашим навыкам и опыту. Если это не так, обратитесь к другу с техническими навыками или в проверенную автомастерскую.
Другой простой ремонт, который вы можете сделать, включает:
- Замена масла
- Проверка жидкости
- Замена воздушного фильтра
- Замена топливного фильтра
- Промывка охлаждающей жидкости
- Замена стеклоочистителя
- Замена шин
- Детали интерьера
Некоторые водители ЛЮБЯТ автомобили.Те, кто это сделает, уже будут впереди обочины, когда дело доходит до обслуживания своей машины. В этом случае они могут быть готовы к более сложным методам ремонта своей машины, прежде чем отвозить ее в магазин. Вот некоторые из них:
Ремонт радиатора
Если вы думаете, что ремонт радиаторов самостоятельно требует простой пайки, то вам нужно остановиться и сначала прочитать это. Ремонт радиатора своими руками уже не тот, что был раньше! Это было бы легко сделать, когда производители автомобилей использовали цельнометаллические радиаторы, но времена изменились.Большинство современных автомобильных радиаторов изготавливаются по-другому, поэтому вам также придется обновить методы ремонта.
Прокладка выдувной головки
Хотя это можно сделать, ремонт прокладок головки блока цилиндров — очень сложная работа, и затраты на ремонт прокладок головки блока цилиндров часто достигают значительных размеров. Собираетесь ли вы отремонтировать его самостоятельно (самостоятельный ремонт авто) или отнести к механику, вы должны быть уверены, что все сделано правильно. Эта статья расскажет, на что следует обращать внимание.
Ремонт подушки безопасности
Если вы хорошо разбираетесь в ремонте автомобилей своими руками, возможно, вы сможете отремонтировать свои подушки безопасности … но я почти всегда рекомендую доверить эту работу специалистам.Это просто не лучшая идея для большинства домашних механиков, потому что есть очень много вещей, которые могут пойти не так. Тем не менее, я собрал несколько советов по безопасности для тех, кто пытается сделать это самостоятельно.
Ремонт кондиционера
Можно мне просто получить один из этих наборов для заправки в Walmart? Вот что сделал мой друг! Часто ошибочно обозначается как ремонт автомобилей «сделай сам», поэтому большинство проблем с кондиционером должен решать профессионал. Если у вас нет кондиционера, эту работу должен выполнять механик или автомастерская, обученная ремонту кондиционеров.Узнайте, почему, в этой статье.
Другой крупный ремонт автомобилей:
- Капитальный ремонт двигателя
- Совмещения
- Замена оси
- Замена ступичного подшипника
Есть старая пословица о том, что никто не знает всего. В этом случае, хотя вам не всегда нужно идти в магазин и платить, если у вас все еще есть нерешенные проблемы с автомобилем или вопросы, вы можете задать автомеханику онлайн . Для получения экспертных ответов, касающихся марки и модели вашего автомобиля, я рекомендую такой веб-сайт, как JustAnswerCar.com. На этом сайте есть большой пул сертифицированных механиков, которые за небольшую плату ответят на ваши вопросы, и вы также можете бесплатно просматривать их ответы другим пользователям.
Иногда дешевле отправить автомобиль в автомастерскую. Для некоторых работ, таких как замена ступичных подшипников в определенных транспортных средствах, вам понадобится специализированное оборудование. На это у автомеханика уйдет всего несколько минут, вы не сможете, потому что у вас нет необходимого оборудования (а именно, заводского пресса), чтобы самостоятельно выполнить этот ремонт автомобиля.
Если у вас возникла проблема, которую вы не можете решить, возможно, стоит отнести свой автомобиль в авторитетную автомастерскую. Квалифицированный техник с многолетним опытом сможет точно диагностировать любые неисправности, сэкономив ваше время и деньги, которые в противном случае могли бы быть потрачены на неправильную самодиагностику, и самостоятельно выполнит ремонт автомобилей, который не решит проблему.
Dead Car Battery — Как проверить автомобильный аккумулятор
У всех нас бывает разряженная батарея.Мы заботимся о наших автомобилях и внимательно относимся к обслуживанию, но если случайно оставить включенным свет в салоне на ночь, на следующее утро это станет большой головной болью.
Но если вы знаете, что делать дальше, прыжок или замена батареи не кажутся такой сложной задачей. Хотя прыжки обычно помогают, старые и менее здоровые батареи могут в конечном итоге вызвать всевозможные проблемы. Вот что делать, если у вас на руках безжизненная машина.
Если у вас новый аккумулятор (ish)
Если ваш аккумулятор еще новый (срок службы автомобильных аккумуляторов составляет примерно шесть лет), вам может потребоваться быстрый старт.Это решение предполагает, что у вас есть соединительные кабели или автономный прыжок, спрятанный в грузовике. Поскольку аккумулятор исправен, он будет получать питание от другого аккумулятора, а затем заряжаться должным образом.
Начните с парковки и выключите автомобиль с заряженным аккумулятором рядом с разряженным. Откройте капоты обоих автомобилей и вытащите соединительные кабели. Вы также должны защитить свои руки и глаза на случай, если что-то пойдет не так.
Стартер V8
Weego 149 долларов.99$ 111.93 (25% скидка)
Благодаря этому пусковому устройству с электроприводом перезапуск с другим транспортным средством ушел в прошлое. Он также отличный, но если вам нужно что-то меньшее, у Weego это тоже есть.
Смарт-кабели Mychanic
Mychanic
Эти интеллектуальные кабели защищают вас от неправильной настройки кабелей и показывают показания аккумулятора в реальном времени.
Цифровой мультиметр Fluke
Fluke 214,99 долл. США12990,58 руб. (12% скидка)
С емкостью 10 В и перегрузкой 20 В (в течение 30 секунд) этот мультиметр должен быть всем, что вам нужно для диагностики автомобильного аккумулятора.
Защитные электрические перчатки Magid
Magid
Если вы работаете с высоким напряжением, убедитесь, что вы защищены.
Теперь подключите один конец красного (положительного) кабеля перемычки к красной клемме разряженной батареи. Затем подключите другой конец красного кабеля к красной клемме заряженного аккумулятора. Затем подключите один конец черного (отрицательного) кабеля перемычки к черной клемме заряженного аккумулятора. А другой конец к неокрашенной металлической детали в мертвой машине подальше от аккумулятора. Это заземляет цепь, чтобы предотвратить искрение.
На этом этапе вы готовы завести автомобиль с заряженным аккумулятором.Дайте ему поработать 5-10 минут. Подождав, попробуйте завести машину с ранее разряженным аккумулятором. Если он запускается, дайте ему поработать не менее 20 минут, если вы не планируете сразу же садиться за руль. Если вы все же взлетите сразу, проехать не менее 5-10 миль, чтобы полностью зарядить аккумулятор.
Однако перед взлетом отсоедините кабели аккумулятора в обратном порядке, в котором они были прикреплены. Это означает, что сначала к металлическому заземлению подключается черный кабель и так далее.
Если у вас старая батарея
Короче говоря, вам здесь нужна новая батарея.Однако лучше всего определить, действительно ли это ваша батарея, а не что-то еще, прежде чем потратить более 80 долларов на новую.
Есть несколько общих признаков неисправной батареи. Одним из очевидных признаков может быть полное отсутствие каких-либо огней или проворачивания, когда вы пытаетесь включить машину. Другой вариант — двигатель с трудом проворачивается, но не запускается на самом деле. Этот менее ясен, но в большинстве случаев это аккумулятор.
Легко сразу перейти к буксировке автомобиля в магазин, если он не заводится, но вы потратите меньше времени и денег, проведя небольшую самодиагностику.
Обратите внимание, что вы, скорее всего, сможете перепрыгнуть через умирающую батарею, чтобы куда-то добраться, но есть большая вероятность, что она не запустится самостоятельно, если вы попробуете снова с той же плохой батареей (т.е. себя где-нибудь).
Иногда аккумулятор повреждается настолько, что не может брать заряд для быстрого старта. Лучший способ узнать наверняка — взять аккумулятор в место, где проводится бесплатное тестирование аккумулятора. Все магазины автозапчастей, такие как O’Reilly, Autozone и Advance Auto Parts, сделают это — тогда вы можете купить новый прямо здесь, если потребуется.
Что разряжает вашу батарею?
Большинство автомобилей потребляют некоторый ток аккумуляторной батареи, когда ключ выключен, благодаря часам и внутренней памяти компьютеров двигателя, модулей управления кузовом и предварительных настроек радио. В целом они потребляют очень мало тока. Для этого безопасным верхним пределом будет пятьдесят миллиампер, хотя многие автомобили потребляют меньше. Если вы не уверены, поищите правильный рейтинг в руководстве по обслуживанию.
Чтобы измерить ток, потребляемый автомобильным электродвигателем, вам понадобится мультиметр, способный измерять ток, предпочтительно с емкостью 10 или 20 ампер, но с меньшей шкалой на 200 миллиампер.Начните с полностью заряженной батареи. Либо убедитесь, что двери закрыты, либо закройте дверной выключатель. Недостаточно выключить плафон — на многих автомобилях открытая дверь активирует несколько цепей.
Отсоедините все силовые кабели от гнезда прикуривателя, например, от зарядного устройства мобильного телефона или GPS. Даже если само устройство отключено от зарядного устройства, вилка может потреблять несколько миллиампер тока. У вас в багажнике стереоусилитель с кровотечением из ушей? Вытащите предохранитель, потому что он может быть в режиме ожидания, а не полностью отключен.
Одно предупреждение: если ваша радиосистема или противоугонная система требует, чтобы вы вводили код после отключения питания, лучше найдите это сейчас. Скорее всего, она вам понадобится. Не позволяйте дилеру соблазнять вас привезти машину и платить ему за ее установку. Код должен был быть включен в руководство пользователя при покупке автомобиля.
Начните поиск, подключив амперметр последовательно к цепи заземления аккумуляторной батареи. Отсоедините заземляющий кабель аккумуляторной батареи и последовательно подключите амперметр между клеммой аккумуляторной батареи и кабелем.Начните с наивысшего диапазона, вероятно, 10 или 20 ампер. Предупреждение! Совершая что-нибудь глупое, например, пытаясь завести машину или включить фары — все, что потребляет больше, чем номинальная мощность счетчика — может перегореть предохранитель счетчика.
После того, как вы определили, что измеряемый ток потребления безопасен, постепенно уменьшайте шкалу измерителя до соответствующего нижнего диапазона, возможно, 2 ампера или 200 мА. Вы сейчас читаете паразитный разряд батареи. На некоторых автомобилях остаточный сток составляет всего 10 мА.Другие, вероятно, автомобили высокого класса с множеством высококлассных гаджетов, потянут больше.
Важное примечание: некоторые устройства, такие как будильники и лампы с автоматическим затемнением, потребляют значительное количество энергии в течение 20 минут после отключения. Поэтому, если показание высокое, подождите несколько минут, чтобы увидеть, не изменится ли оно.
Избавление от плохой энергии
Вы определили, что аккумулятор потребляет слишком большой ток. Теперь нужно выяснить где. Если это не очевидно, например, свет на багажнике не гаснет, вам нужно действовать методично.Вы можете выбросить осторожность и начать вытаскивать предохранители по одному, пока не увидите, что излишки стока не отпадают. Только будьте осторожны, чтобы снова вставить их в нужное гнездо.
После того, как вы определили схему с высокой потребляемой мощностью, все еще может быть полдюжины нагрузок, каждая по отдельности безобидная, но все вместе высасывающая кровь из вашей батареи.
Для обнуления этой цепи или цепей сначала повторно подключите заземление батареи, стараясь обеспечить непрерывность через перемычки, пока зажим не установит хороший контакт.Затем удалите неисправный предохранитель и подключите провода мультиметра к клеммам предохранителей.
Затем с помощью принципиальной схемы отключите каждое устройство в цепи — по одному — и проверьте счетчик. Когда показание в миллиамперах резко падает, проблема обнаружена. Это может быть что угодно, но, по моему опыту, наиболее распространенными являются следующие:
Автомобильная сигнализация: Сигнализация послепродажного обслуживания печально известна тем, что высыхает даже здоровые, полностью заряженные батареи в течение нескольких дней.Если у вас есть не заводские будильники, это первое, что вы должны проверить. Имейте в виду, что к электрической системе автомобиля может быть несколько подключений, и некоторые установщики послепродажного обслуживания могут использовать, кхм, нестандартные методы сращивания. Так что вам, возможно, придется просто проследить за проводами сигнализации, чтобы увидеть, куда они идут. Более дорогие сигнализаторы, как правило, менее проблематичны, но, возможно, это потому, что более дорогие сигнализаторы устанавливаются более высокооплачиваемыми техническими специалистами.
Стереосистемы: OEM-стереосистемы обычно не вызывают проблем.Послепродажные стереосистемы с гигантскими коробками с ребрами и собственными проводами толщиной в палец, напрямую подключенными к батарее, могут быть такими. С проводом питания, идущим в обход электрической системы автомобиля, они переходят в режим ожидания, ожидая, пока главное радиоустройство не скажет им, чтобы они проснулись. В режиме ожидания они потребляют только миллиампер или три. Если им не удается перейти в режим ожидания или если DIP-переключатели на усилителе установлены неправильно, они могут потреблять до нескольких сотен миллиампер, даже если они не производят фактического шума.Или музыку.
Proximity Keys: Угадайте, как все это работает. Есть радиоприемник, который постоянно слушает частоту ключа. Когда приемник слышит сигнал на назначенной ему частоте, он просыпается, чтобы увидеть, соответствует ли ключ автомобилю.
Это может быть проблемой, если вы оставляете машину на стоянке на много недель, не заводя ее. Представьте себе беспорядок автомобиля, припаркованного у двери лифта на оживленной парковке. Каждый проходящий бесконтактный ключ заставляет его сесть и умолять, разряжая вашу батарею на несколько минут.Вскоре разрядился аккумулятор.
Закари Палмер Зак Палмер увлекался автомобилями с тех пор, как знал, что такое машина, и в ближайшее время не планирует менять хобби.Этот контент создается и поддерживается третьей стороной и импортируется на эту страницу, чтобы помочь пользователям указать свои адреса электронной почты. Вы можете найти больше информации об этом и подобном контенте на сайте piano.io.
Как сбросить контрольную лампу двигателя
Проверить двигатель горит? В этом руководстве показано, как быстро сбросить контрольную лампу двигателя, не отсоединяя аккумулятор.
Каждый газовый пассажирский автомобиль, произведенный с 1996 года, оснащен бортовой системой диагностики (OBD2) для контроля состояния автомобиля. Когда в вашем автомобиле возникает проблема, этот бортовой компьютер вызывает появление на приборной панели «контрольной лампы двигателя», также известной как индикатор неисправности.
Наряду с включением контрольной лампы двигателя, система OBD2 сохранит соответствующий код неисправности двигателя, чтобы вы могли диагностировать проблему. Поскольку простой сброс индикатора проверки двигателя не устранит основную проблему, вам сначала нужно понять, что означает индикатор проверки двигателя, чтобы эффективно его очистить.
Что означает ваша контрольная лампа двигателя?В FIXD мы просканировали миллионы автомобилей на наличие лампочек для проверки двигателей. Вот 20 наиболее распространенных причин, по которым индикатор проверки двигателя основан на наших данных. Одной из наиболее частых причин появления любого индикатора проверки двигателя является неплотная крышка бензобака, поэтому убедитесь, что крышка бензобака плотно завинчена, и посмотрите, не погаснет ли индикатор.
Существует множество различных типов сигнальных ламп, от сигнальных ламп давления в шинах до лампочек низкого давления масла и лампочек АБС.Но если вы видите свет, похожий на двигатель или говорящий «проверьте двигатель», обратите внимание на цвет.
Световой индикатор двигателя Solid CheckЕсли ваша контрольная лампа двигателя горит постоянно, значит, в системе есть код OBD2. Это может быть что-то легко исправить или может потребоваться дополнительная диагностика. Механик может прочитать код за вас, или вы можете использовать FIXD, чтобы прочитать его самостоятельно и узнать больше о своей проблеме, прежде чем идти в магазин.
Мигает или мигает контрольная лампа двигателяЕсли индикатор вашего двигателя мигает, значит, имеется активный пропуск зажигания.Чтобы предотвратить повреждение двигателя, не управляйте автомобилем и не пытайтесь сбросить индикатор проверки двигателя, пока проблема с пропуском зажигания не будет решена.
Для получения дополнительной помощи в диагностике пропусков зажигания см. Следующие страницы с кодами неисправностей:
Если вы только что устранили проблему, но индикатор проверки двигателя все еще горит, вы можете отключить его, чтобы определить, решил ли ваш ремонт проблему. Мы покажем вам три способа сделать это как можно проще.
Как сбросить контрольную лампу двигателя с помощью диагностического прибора OBD2Если вы хотите сбросить контрольную лампу двигателя, не отсоединяя аккумулятор и не отправляясь в ремонтную мастерскую, этот вариант является наиболее эффективным и тщательным.Диагностический прибор не только погаснет лампочку проверки двигателя, но и позволит вам увидеть, почему она вообще горит. Есть причина, по которой он горит, и если вы не решите проблему, индикатор сразу же загорится. Если вы ищете доступный и простой в использовании сканер, ознакомьтесь с нашим датчиком FIXD и бесплатным приложением OBD2.
Шаг 1:
Войдите в автомобиль через дверь водителя и найдите порт OBD. Он должен выглядеть, как на картинке ниже, и обычно он находится там, где были бы ваши голени, если бы вы сидели на сиденье водителя.
Шаг 2:
Подключите диагностический прибор к порту OBD и поверните ключ в положение включения (приборы должны гореть, кондиционер взорвется, если он включен, но двигатель выключен)
Шаг 3:
Этот шаг будет зависеть от используемого вами инструмента, но выберите «ЧИТАТЬ» и прокрутите коды, активные на вашем автомобиле. Запишите каждый код на тот случай, если коды вернутся или изменятся позже.
Шаг 4:
Теперь выберите «ОЧИСТИТЬ» на диагностическом приборе и очистите коды.На этом этапе индикатор проверки двигателя должен погаснуть, и вы успешно сбросили индикатор проверки двигателя. Если индикатор снова загорится, вам нужно будет диагностировать и устранить проблему, которая вызывает код.
Плюсы и минусы сброса CEL с помощью считывателя кода OBD2| Плюсы: | Минусы: |
| Мгновенно сообщает, почему горит индикатор двигателя. | Требуется приобрести FIXD или другой сканер OBD2 |
| Переводит ваш код OBD2 простым языком на вашем смартфоне | |
| Не требует сброса предварительных настроек радио, часов или памяти места | |
| Работает изнутри автомобиля — без грязи, без суеты, без вскрытия капота.Вы можете делать это даже во время дождя! |
И последнее, но не менее важное: если у вас нет диагностического прибора OBD2 и вы находитесь далеко от местного магазина автозапчастей, вы можете сбросить контрольную лампу двигателя, отсоединив автомобильный аккумулятор. Он не идеален, и он сбрасывает ваши часы, предварительные настройки радио и память места, но это относительно легко сделать.
Шаг 1:
Найдите аккумулятор вашего автомобиля.Для большинства автомобилей он будет расположен под капотом, но для некоторых он может располагаться в багажнике или в другом месте автомобиля.
Шаг 2:
Отсоедините отрицательную клемму аккумуляторной батареи. Обычно он обозначается отрицательным знаком (-) и окрашивается в черный цвет.
Шаг 3:
Коснитесь отрицательным концом кабеля, который вы только что отсоединили, и положительной клеммой, все еще подключенной к аккумуляторной батарее. Положительный вывод будет отмечен положительным знаком (+) и окрашен в красный цвет.Подержите там 1 минуту. Это полностью разрядит конденсаторы автомобиля и полностью сбросит все системы автомобиля.
- Технический совет: если вы не можете прикоснуться отрицательным концом кабеля к положительному, отсоедините положительный конец кабеля и соедините два конца кабеля вместе.
Шаг 4:
Подсоедините клеммы аккумуляторной батареи. Сначала подключите положительную клемму (если снята), а затем отрицательную.
Шаг 5:
Заведите автомобиль и убедитесь, что индикатор проверки двигателя не горит.Если индикатор снова загорится, вам нужно будет диагностировать и устранить проблему, которая вызывает код.
Плюсы и минусы сброса CEL путем отсоединения батареи| Плюсы: | Минусы: |
| Если у вас есть пара гаечных ключей, ничего не стоит | Сбрасывает часы, предварительные настройки радио и память сиденья |
| Требуется много времени (10-15 минут) по сравнению с секундами с диагностическим прибором | |
| Могут возникнуть трудности, если доступ к батарее затруднен | |
| Может потребоваться запачкать руки |
Хотите знать, может ли местная автозона выключить индикатор проверки двигателя? Ответ — да, но … нужно запомнить пару вещей:
- Местные магазины автозапчастей, как правило, предлагают прочитать коды бесплатно, но не во всех местах будет отключен свет из-за проблем с ответственностью.Некоторые из них даже не имеют считывателей кода, которые могут сбросить контрольную лампу двигателя.
- Продавцов часто поощряют продавать вам запчасти, пока вы находитесь в магазине, независимо от того, собираются ли они починить лампу проверки двигателя (и это может быть пустой тратой денег).
Хотя это не рекомендуется, иногда управление автомобилем в течение нескольких дней позволяет ему выполнить самопроверку. Если он решит, что проблема устранена или больше не является проблемой, она сама выключит индикатор проверки двигателя.Если индикатор снова загорится, вам нужно будет диагностировать и устранить проблему, которая вызывает код.
Хотя этот вариант не требует затрат или дополнительных усилий, он сопряжен с риском. Если с автомобилем возникла серьезная проблема, проезд на нем в течение нескольких дней может привести к серьезным повреждениям. Всегда лучше перестраховаться и как можно скорее выяснить, почему горит индикатор проверки двигателя.
Диагностируйте свет двигателя Check Engine за секунды с помощью FIXDЧтобы получить самый быстрый и простой способ не только сбросить индикатор проверки двигателя, но и выяснить, почему он вообще горит, скачайте FIXD.Этот простой в использовании сканер и приложение OBD2 позволяет мгновенно сканировать ваш автомобиль на предмет проверки кодов двигателя и других проблем, а затем переводить их на простой английский язык на вашем телефоне. FIXD даже отправляет вам удобные предупреждения о техническом обслуживании, чтобы вы могли полностью избежать дорогостоящих проблем. Узнайте больше о FIXD Sensor и бесплатном мобильном приложении сегодня!
Жена, мама, контент-менеджер и старший копирайтер в FIXD. От гаража до спортзала, я люблю помогать людям учиться и расти.



На верхний контакт этого резистора впоследствии нужно подавать постоянное напряжение «+12 В». Без этого не сможет работать устройство.
Более новый вариант старой изоленты, легка в использовании и обладает лучшими диэлектрическими качествами.
При установке резистора меньшей мощности, он будет постоянно греться и очень скоро выйдет из строя.
Только теперь необходимо сделать всего 3 витка, сечение провода – не менее 0.7 мм.
После чего получившуюся сборку можно закреплять в самостоятельно сделанном корпусе.